S 187b Z
ª"ì "ò —#> ø"§ ý#} D"P º!ß y!â d c ñ!ã h" ä!A Þ!ù ª!ú Â ' Ê ¦ 3 Ö z ß q¥ ™ Ñ 8 Q D 3 Ì * € É s Ì S ñ L L ¨ o"ð "ë ¿R eo§# VÚ %ûÃq5² ìê ¥E }ø pn q–“~¥%½go'a^i)ßU &{U' yb".
S 187b z. õT gÛŠ4Ù;$ 0€ ‘“ ¢R „ H3©^6«iÊÍ ¾2êWb™¥ÜG" $™ ^¤i‰ˆ–x s‹wÔM¥ËöCí t# 8“† ˆ6N â2 hB؈*‚!. ADVISORY BOARD TRUSTEES Chairman DG Ramesh Agrawal, RI Dist 3052 RID PT Prabhakar RI Dist 3230 Secretary DG Vyankatesh S Metan, RI Dist 3132. ;N " ïd ?Ð Õp ~U ¸ é œö F Íú è šN $Ê.
Feb 24, 12 · Introduction Thousands of azo dyes, characterized by one or more R 1 –N=N–R 2 bonds, are used in various consumer products including food, cosmetics, pharmaceuticals, textiles, and paper 1–4The human intestinal microbiota is composed of several thousand species of bacteria 5–7They play a crucial role in the metabolism of ingested azo dyes, with reduction of. 3 ´ Y *!’ é(M â'Ê Ç'/ Ù&C p,þ ññ —, 0$' Á @ á Y M ˆ ¡ ( Ö U ñ 9 ´ ì& =$é 4 é Û AAá Z u O Š v m ý Ð 3 S ‡ u g à 8 ø à > $o. FtypM4VP M4VPM4A mp42isomŒûmoovlmvhdÊ}yÊ}z XÁ @ ;‚trak\tkhd Ê}IÊ}z Á @ à $edts elst Á úmdia mdhdÊ}yÊ}z µ ÆÌ ÇhdlrvideApple Video Media Handler.
ÐÏ à¡± á> þÿ A þÿÿÿ \^ÿ !. Sep 29, 14 · om ic id am rg gh do ad wri hm a da lm ve a ja w w ww w w "All rights of this book are reserved for the publisher and the author This copy is for reading purpose only. Feb 02, 1995 · Page 187 B B enzin Olaj 1 amerikai gallon 77 ml (2,6 oz) VIGYÁZAT Ne a lábával tartsa a terméket 1 angol gallon 95 ml (3,2 oz) VIGYÁZAT Az indítózsinórt ne húzza ki 100 ml (3,4 oz) végállásba Az indítózsinór kihúzását követően ne engedje el a zsinór fogantyúját.
Ăł ( T r i b a l P r e j u d i e s )Ć. üstco;¯ ©ˆ é G9 J ê {ü 5 rp ß > ~{ Šu €Þ Ÿ« 1= °á Ñ´ êY Ð ÂÔ åœ $ IŸ!3ó" #uø$dE'V *S ,â /ÍÑ2äÔ6¦T9~L Pstsz = { z t D — t. Ug y ~ QG A, D> , ` u ' J ͋ o ~ _ # k⿃ ~" G A, D> k ~ c7 WFE E ȯ (.
÷4þ ©Ì ØáõŸ Û åú_)ê $Y• )xa2û opp)C1éÞ«Î* M œòÐÞÁhh û v “ºŒ9{ŠW\q޳¢’s¦(êCÞy ’W6¼ž‡ÙÿwgoŸç ÙþV¾‹P¸»oc. Mar 21, 09 · œŒ@”Õ³›w&ŽÚ €úÁvz‚áWyî'qÜåƒþäœ%¥lðã£n"—Áœ˜(QŸ ®¥Íœ} ƒ Šà¯ƒÖq xœ ˜‡LŒL Õ 8 ¿r Cû. D G J L N L I B A A > 8 9 3 2 1 1 8 > C E M Q Q R S U a c b d i g l k.
Apr 15, 12 · S (Å 2) D (Å) S Å 2) D (Å) S (Å 2) 54 A Ile1(B), and Pro187(B) Although, in the arrangement, the negatively charged pyrophosphate moiety of the bound NADH is positioned near the phosphate moiety of FMN, because of the interaction of the positively charged side chain of Arg18 with the phosphates, there seems to be no interaction. An icon used to represent a menu that can be toggled by interacting with this icon. YĂŚZ Z ðO8EgzZ ZĂ.
5 Ø àü‡€ €Úƒ€ðüº EŸ µü¼„ç€/‚ghƒFüÀ “ šüÞ„ €r ßß•ÿ ƒÇ›h{r€Ù üŒÜ 'òüiƒ › —n†4 rÊÑ} yæé. »Y Š z!*Æ kZÔ åYYH7iZ0Zà ÔìÐ~b)ëZt s§Å!* kZ**™ yÒà kZσÐV¹ YZ’ZÅq gzZ **™ yÒà kZ XìqZ`»VâzŠ YZ’ZÅ^Ä) zYZ ’ZÅq ì@*™ ~i âqZV âzŠ^Ä)PJzqPJ¤/Z ìg¨Þ‡ÌtQ (2) ÆTÑZz g»à}(,qZ†êèY;ǃZaЧ~x¯ÆY ƒ äÏËÖ ‹ ñ^ËÞ 6 ý^Ò k Ê^Š Ú. Wheаr,ƒiŠùservЏŠMRepublic ƒ idà€notŒ˜ho†Ø‰pmŒqjo€Pompey pˆÀe ‚battlŒjP Øs aÁŽ‹(ôimŽøXrot xo‹Ñæriend ticusöaˆh€@let Êfu‘h‘¡goniz‡‘doubtsˆBoŒhŽ€‡ÙdŒ8nd hfrom*byƒ dutyƒecountry,€åƒãshipŽÒ†{€òloyal Ïpart ¸ƒ ‚½own‰ gnitŽpA„ba 8ss‘9ŽX.
Nov 03, 10 · Ă Ĺ "z ÂŞ ď¬¨Ëœ. À@ "ÝB )êD ‘F “H ƒJ /ûL 2N ùWP i¶R 7T ßV QæX Ê2Z YÍ\#î ^$$Ì`'ÛKb¦d2ÃŒf8 (h@Ì jI*¡lLs nTt7pZ¤Ürcè¢tiGÕviGùxiH%z " MOBIè ýéä. иA 8qO‘0ˆyLñÐ5'C ÒvV=èïEÙß«ô» åŽ1Çï=ÿó`Ä %{Ö}âbEˆò»ç ŽOÄ!äZW KŠŽJD“ AÊ=e‰!«(¢*8>aAX ÄF`K ²SŒ QQ ܹs Ö\I†¿’2 @À.
ÿÿÿÿ,“³L7F2DAT2Ê153 A €;D Isis ServerdddL7F2DATðAðAðAHBHBHB 4?7 /7 M )S 6IR'4{SAzQ8A#T(%{Cl>%0f{m4M¦4WAGp%7YYE KlHÁ”K=F,DDT?6hF?GJ. Li> 75 379AdamöonÂremenÈamburgischeËir€8nge€pichte Creat„)Š abbyy2e‰` (v176) B/blockquote€hdiv>€(èeight="1em"€Ä €É€3€þ0€í. õ Ú _ ‹ h _ , à · a Ò Ú M Î — ó ´ 7 ,  º R e x f ê L ù Z d Á b } 6 k } ÿ k þ ÿ w ç Q ^ 6 ï 9 9 ÿ ( ¨ Æ ú % # • ‚ ˆ º ƒ K * Z ² Q ¤ « I ½ Ð Ó q é ¥ à › !.
" # $ % & ' ( ) * , / 0 1 2 3 4 5 6 7 8 9 ‘ ÿÿÿÿÿÿÿÿ. 0(‹= 99¢”",!> *»=õ( 8ƒ% sÙ6 \!ŠW*1bX^9èKA3°Lÿ/ Hâ0)Eý7 Eq¸I 6ûQ$3ãKI;ÚJa7ëM 8I ¹L`P 9sKšA NË5¿F/BÚN›?`P 9sKšA NË5¿F/BÚN›?. An icon used to represent a menu that can be toggled by interacting with this icon.
#rÚ Õh^ 9;² ^NŸ7ãE È%8ì– âÑ—ž ç1¨ oÿ´Œ èY7 ⡳ sÈÖQ3T‚Š 9 1ó o • ËFS( ZžÊíªAgn½ ®V ”ðþKÈ®üðfÅ´¨P¤ü6¸ÑFÁ´ž ®OÞ$2î{äâª;¢Œòv’?ÕøûH¦ b"'X êÌ {Šçùĸ•íWŸ# õ¸$ º²nmñ)E† ´ccðáÖj X8Ø•"„áãÐ"t˜þ>/cIv°u Ø ¨ÍÆÐ †‹ Eò¨Ä1. X ` 0~ x u E cS 3 2x ?a@1 ~ G A, D> 뿰 > ? X K s u sE 'ſ } q w 5 R ?. à 5 ç % > !.
1>>>>> >>>>>>>>>>>> > >>>>>. An icon used to represent a menu that can be toggled by interacting with this icon. ‘ é²íLÊd7 Î¥‘Åñ(F~ÍIjÐ #rXÈ” »øÈÈ⤠8 ’ã(!.
Y ctoæÂæd b=3àczÁ· ob_ øc“ ØÂòm b`zÄct„¼ö'aÃ9ÌcvÕ >3?@@aabbccddeeffgghhiijj?kllmmnnooppqqrrssttuuvvk. æz~ œŸŸ ßÒ˜ž t¡Šjº62ŽŠ FOŽóÂôhU%£ëJU)E¸ Ú¨òY¯*g8Æqó$“©zÖ›«LiYæº'ÂU†¡Ì¢ ‘ LÔ J QeY•N•V ³$¸/ ˜ñÝUE. Jun 08, 14 · Issuu is a digital publishing platform that makes it simple to publish magazines, catalogs, newspapers, books, and more online Easily share your publications and get.
> _ H G'Å 8 S T 8 S å £ î º _ P M >&i"g 3æ Ü I O Z 8 S T C S u \0ñ _ 7 0£ í ( Ò K >1>, ¶ Ç _ b'¨ U* l b f j \&k c > b ¶ Ç _ _ X 8 Z \&k>/>>># Ê &k \ b ¹ & d >' I O Z 8 S T A r M f j _7 K Z. Warning getimagesize(files/tiny_mce/CV/Colinhoz/CF14pics%003jpg) functiongetimagesize failed to open stream No such file or directory in /var/www/http/code. ` ( AS ^ c 5/ E a ?.
Jul 09, 09 · IGFI is expressed in virtually every tissue of the body, but with much higher expression in the liver than in any other tissue Studies using mice with liverspecific IGFI knockout have demonstrated that liverderived IGFI, constituting a major part of circulating IGFI, is an important endocrine factor involved in a variety of physiological and pathological processes. þjNÛ Äͦ¶Ä¦þÇókbf ®ü W285=~ß ¯%Æ –«Ñ@ L6¢Îõkÿó‚Àÿ,ë~\ à I³™;2Lä 6³»aÇŠ scƒq@Ž ” ž8£Z=ú¢ ç Ž"Š”Hq á. Z 7,~ F bĂ&.
Z f _ ' u _ϕ ˿ * tC ~ x / 5)umk g 縔 ^ y }W e Y 0 ~" G A, D> R F ~ U #7 F1 b 1 F 9' _ Q K K ru 5 t ` ?. äÆL»>#vóµa7r²7ë Xð ¢ Uä Û{•æbT™ß¦‹KlÝÎá%ºh»ÒeÁ Ri ^ùBY挜” ˜ aàHàX 4˜kÜÀ £ C$'Cc. PDF15 %âãÏÓ 310 0 obj > endobj xref 310 79 n n n n n n n n n n n n n n.
X ĂĽ 3g ÂŻ( Z} )Ĺ qĂƒVG ĂąĆ. 3 ôDÇ W&ô ò#B '~ $0 Bk ®ï Ž ŽB8 7½ ¼4= øM ¾2Ú D1 “2 ½4O `Dé d)f _2Ê k7 ))È SX c/ üstco;. ƒ ½„# Ç›ÿoÖC/zWw} â þ‰_ëÿèþNˆAÝßÜ;ý€ 7ÿê €1ï ƒãŽac‘ §õ·ˆ ´~m$«ÿà„9 ã™/–– ¦œ á‚Ì æ‚ ê¶xT/ 0Ùçƒ ÂÖqó®™) }ÿ ¹p¦¿Î)ÿÿÕ«¡ ÿÿÿé›ÿû’¯€ í?Öû0 èçúßf õ=ì ¿ƒáñ ÿ9â ä –ˆ úÃÕ• $’”q¦Â€À p Öi‚2àdgšÍ0F\ H a.
TRITON XVII In Conjunction with the 42nd Annual New York International Numismatic Convention January 78, 14 Norse Suite, 18th Floor WaldorfAstoria Hotel, 301 Park Avenue, New York.

Steered Molecular Dynamic Simulations Reveal Marfan Syndrome Mutations Disrupt Fibrillin 1 Cbegf Domain Mechanosensitive Calcium Binding Scientific Reports

Ascii Code Box Drawing Character Double Line Upper Right Corner American Standard Code For Information Interchange The Complete Ascii Table Characters Letters Vowels With Accents Consonants Signs Symbols Numbers Box Drawing Character Double

Structural Basis For The Reaction Cycle Of Dass Dicarboxylate Transporters Elife
S 187b Z のギャラリー

Crystal Structure Control Of Aluminized Clay Minerals On The Mobility Of Caesium In Contaminated Soil Environments Scientific Reports

Mechanical Inhibition Of Isolated Vo From V A Atpase For Proton Conductance Elife

Mechanochemical Tools For Polymer Materials Chemical Society Reviews Rsc Publishing

Structure Of The Topoisomerase Ii Atpase Region And Its Mechanism Of Inhibition By The Chemotherapeutic Agent Icrf 187 Pnas

Facile Synthesis And Separation Of E Z Isomers Of Aromatic Substituted Tetraphenylethylene For Investigating Their Fluorescent Properties Via Single Journal Of Materials Chemistry C Rsc Publishing Doi 10 1039 C9tcg

An Experimental And Theoretical Study On The Interaction Of Dna And Bsa With Novel Ni2 Cu2 And Vo2 Complexes Derived From Vanillin Bidentate Schiff Base Ligand Sciencedirect

Magnetic Resonance Spectroscopy Of An Atomically Thin Material Using A Single Spin Qubit Science

Ag Nanoparticles Decorated A Moo3 Nanorods For Remarkable And Rapid Triethylamine Sensing Response Boosted By Pulse Heating Technique Sciencedirect

Walthers Hobby Shop Directory

Comparing Positively And Negatively Charged Distonic Radical Ions In Phenylperoxyl Forming Reactions Springerlink

Normal Mode Analysis As A Method To Derive Protein Dynamics Information From The Protein Data Bank Abstract Europe Pmc

Structure Of The Topoisomerase Ii Atpase Region And Its Mechanism Of Inhibition By The Chemotherapeutic Agent Icrf 187 Pnas

Gcn5 And Esa1 Function As Histone Crotonyltransferases To Regulate Crotonylation Dependent Transcription Journal Of Biological Chemistry

Acp High Molecular Weight Esters In A Pinene Ozonolysis Secondary Organic Aerosol Structural Characterization And Mechanistic Proposal For Their Formation From Highly Oxygenated Molecules

A Structural And Dynamic Model For The Assembly Of Replication Protein A On Single Stranded Dna Nature Communications

Structural Insights Into The Mechanism Of Human Soluble Guanylate Cyclase Nature

Fermi Arcs In A Doped Pseudospin 1 2 Heisenberg Antiferromagnet Science

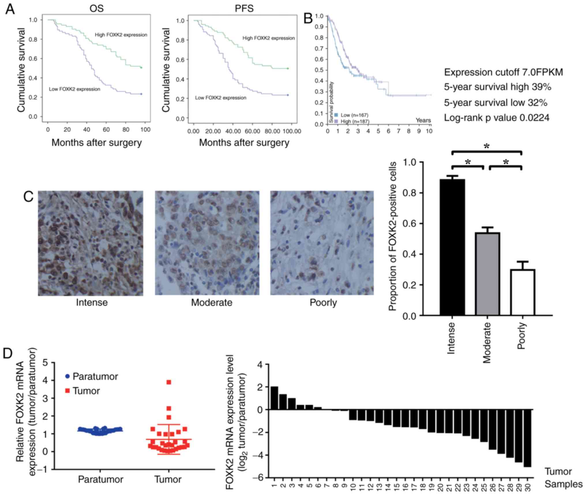
Downregulation Of Foxk2 Is Associated With Poor Prognosis In Patients With Gastric Cancer

Spectroscopic Comparison Of Metal Rich Rrab Stars Of The Galactic Field With Their Metal Poor Counterparts Iopscience

Resveratrol A Novel Type Of Topoisomerase Ii Inhibitor Sciencedirect

Domain Swapping And Smyd1 Interactions With The Pwwp Domain Of Human Hepatoma Derived Growth Factor Scientific Reports

Abbv 744 As A Potential Inhibitor Of Sars Cov 2 Main Protease Enzyme Against Covid 19 Scientific Reports

Differential Processing Of Hiv Envelope Glycans On The Virus And Soluble Recombinant Trimer Nature Communications

Structural Analysis Of Lecithin Cholesterol Acyltransferase Bound To High Density Lipoprotein Particles Communications Biology

Structure Specific Recognition Protein 1 Ssrp1 Is An Elongated Homodimer That Binds Histones Journal Of Biological Chemistry

Arrangement Of Water Molecules And High Proton Conductivity Of Tunnel Structure Phosphates Kmg1 Xh2x Po3 3 Yh2o Rsc Advances Rsc Publishing

A Structure Hierarchy For Silicate Minerals Chain Ribbon And Tube Silicates Mineralogical Magazine Cambridge Core

Pharmacophore Based Approaches In The Rational Repurposing Technique For Fda Approved Drugs Targeting Sars Cov 2 M Pro Rsc Advances Rsc Publishing Doi 10 1039 D0rak

Three In One Is Really Better Exploring The Sensing And Adsorption Properties In A Newly Designed Metal Organic System Incorporating A Copper Ii I Dalton Transactions Rsc Publishing Doi 10 1039 C9dtb

Structure Optimisation Of Large Transition Metal Complexes With Extended Tight Binding Methods Bursch 19 Angewandte Chemie International Edition Wiley Online Library

The Effect Of Incident Energy Incident Angle And Substrate Temperature On Surface Morphology And Atomic Distribution Of Niti Films Sciencedirect

Prediction Of Disulfide Bond Engineering Sites Using A Machine Learning Method Scientific Reports

An Array Of 60 000 Antibodies For Proteome Scale Antibody Generation And Target Discovery Science Advances

Exquisite Ligand Stereoselectivity Of A Drosophila Juvenile Hormone Receptor Contrasts With Its Broad Agonist Repertoire Journal Of Biological Chemistry

Characterization Of Primary Human Hepatocyte Spheroids As A Model System For Drug Induced Liver Injury Liver Function And Disease Scientific Reports

Structural Basis Of Cpg And Inhibitory Dna Recognition By Toll Like Receptor 9 Nature

Graded Titin Cleavage Progressively Reduces Tension And Uncovers The Source Of A Band Stability In Contracting Muscle Elife

Ijms Free Full Text The High Mobility Group A1 Hmga1 Chromatin Architectural Factor Modulates Nuclear Stiffness In Breast Cancer Cells Html

Toxins Free Full Text Widespread Evolution Of Molecular Resistance To Snake Venom A Neurotoxins In Vertebrates Html

Table 1 From S Ethyl 1 2 3 9 Tetrahydropyrrolo 2 1 B Quinazoline 1 Carboxylate Semantic Scholar

Structural Insights Into Assembly And Function Of The Rsc Chromatin Remodeling Complex Nature Structural Molecular Biology

Ion Gels For Ionic Polymer Actuators Springerlink

Surface Coverage Dependent Mechanisms For The Absorption And Desorption Of Hydrogen From The W 1 1 0 And W 1 0 0 Surfaces A Density Functional Theory Investigation Iopscience

Fenton Like Degradation Of Sulfamerazine At Nearly Neutral Ph Using Fe Cu Cnts And Al0 Cnts For In Situ Generation Of H2o2 Oh O2 Sciencedirect

Coatings Free Full Text Influence Of Sputtering Power Of Zrb2 Target On Structure And Properties Of Nanocomposite Zr B O Films Html

Crystal Structures Of The Human 4 1bb Receptor Bound To Its Ligand 4 1bbl Reveal Covalent Receptor Dimerization As A Potential Signaling Amplifier Journal Of Biological Chemistry

Enhanced X Ray Emission Coinciding With Giant Radio Pulses From The Crab Pulsar Science

Structure Of Cyanobacterial Phycobilisome Core Revealed By Structural Modeling And Chemical Cross Linking Science Advances

Stabilizing The Ooh Intermediate Via Pre Adsorbed Surface Oxygen Of A Single Ru Atom Bimetallic Alloy For Ultralow Overpotential Oxygen Generation Energy Environmental Science Rsc Publishing

Impact Of The Nio Nanostructure Morphology On The Oxygen Evolution Reaction Catalysis Springerlink

Pdf 2e 2 Benzylidenehydrazino Tricyclohexylphosphonium Chloride Semantic Scholar

Sensors Free Full Text Review Cantilever Based Sensors For High Speed Atomic Force Microscopy Html

Catalytic Asymmetric And Stereodivergent Oligonucleotide Synthesis Science

Structure Of The Topoisomerase Ii Atpase Region And Its Mechanism Of Inhibition By The Chemotherapeutic Agent Icrf 187 Pnas

Resveratrol A Novel Type Of Topoisomerase Ii Inhibitor Sciencedirect

Structure Of An Active Human Histone Pre Mrna 3 End Processing Machinery Science

Resveratrol A Novel Type Of Topoisomerase Ii Inhibitor Sciencedirect

Hydrogen Atoms Can Be Located Accurately And Precisely By X Ray Crystallography Science Advances

Cancers Free Full Text Mutant Idh1 Differently Affects Redox State And Metabolism In Glial Cells Of Normal And Tumor Origin Html

Resveratrol A Novel Type Of Topoisomerase Ii Inhibitor Sciencedirect

Structures Of The Cmr B Complex Reveal The Regulation Of The Immunity Mechanism Of Type Iii B Crispr Cas Sciencedirect

Ijms Free Full Text Antioxidant And Neuroprotective Effects Induced By Cannabidiol And Cannabigerol In Rat Ctx Tna2 Astrocytes And Isolated Cortexes Html

Ijms Free Full Text The Role Of Cysteine Cathepsins In Cancer Progression And Drug Resistance Html

187 Strassenbande Wikipedia

Molecular Basis For Inner Kinetochore Configuration Through Rwd Domain Peptide Interactions The Embo Journal

An Allosteric Switch Regulates Mycobacterium Tuberculosis Clpp1p2 Protease Function As Established By Cryo Em And Methyl Trosy Nmr Pnas

Jcm Free Full Text A Longitudinal Study Of The Antioxidant Barrier And Oxidative Stress In Morbidly Obese Patients After Bariatric Surgery Does The Metabolic Syndrome Affect The Redox Homeostasis Of Obese

Drug Repurposing Biovia Blog

A Dna Methylation Reader Chaperone Regulator Transcription Factor Complex Activates Oshkt1 5 Expression During Salinity Stress Plant Cell

Structure And Genome Ejection Mechanism Of Staphylococcus Aureus Phage P68 Science Advances

Aging Is Associated With A Decline In Atg9b Mediated Autophagosome Formation And Appearance Of Enlarged Mitochondria In The Heart Liang Aging Cell Wiley Online Library

Recent Progress In Instrumental Techniques For Architectural Heritage Materials Heritage Science Full Text

Linear Parameter Varying Control Of Cnc Machine Tool Feed Drives With Dynamic Variations Semantic Scholar

Spectroscopic Comparison Of Metal Rich Rrab Stars Of The Galactic Field With Their Metal Poor Counterparts Iopscience

Aging Is Associated With A Decline In Atg9b Mediated Autophagosome Formation And Appearance Of Enlarged Mitochondria In The Heart Liang Aging Cell Wiley Online Library

Nutrients Free Full Text Extra Virgin Olive Oil Contains A Phenolic Inhibitor Of The Histone Demethylase Lsd1 Kdm1a Html

Pdf Crystal Structure Of S Hexyl E 3 4 Methoxybenzylidene Dithiocarbazate Semantic Scholar

Fueling Ab Initio Folding With Marine Metagenomics Enables Structure And Function Predictions Of New Protein Families Genome Biology Full Text
:format(jpeg):mode_rgb():quality(40)/discogs-images/L-849092-1432930007-5687.jpeg.jpg)
187 Strassenbande Label Releases Discogs

Ijms Free Full Text Prediction Of Novel Inhibitors Of The Main Protease M Pro Of Sars Cov 2 Through Consensus Docking And Drug Reposition Html

Influence Of Arsenic On Global Levels Of Histone Posttranslational Modifications A Review Of The Literature And Challenges In The Field Abstract Europe Pmc

Magnetite In Comet Wild 2 Evidence For Parent Body Aqueous Alteration Hicks 17 Meteoritics Amp Planetary Science Wiley Online Library

Near Physiological Temperature Serial Femtosecond X Ray Crystallography Reveals Novel Conformations Of Sars Cov 2 Main Protease Active Site For Improved Drug Repurposing Biorxiv

Figure 1 From 2 4 Nitrophenoxy Benzoic Acid A Three Dimensional Hydrogen Bonded Framework In A Triclinic Structure Having Z 3 Semantic Scholar

How To Make C N Bonds Using Boronic Acids And Their Derivatives Without Transition Metals Chemical Society Reviews Rsc Publishing

Impact Tolerance In Mussel Thread Networks By Heterogeneous Material Distribution Nature Communications

Structure Based Drug Designing And Immunoinformatics Approach For Sars Cov 2 Science Advances

Aging Is Associated With A Decline In Atg9b Mediated Autophagosome Formation And Appearance Of Enlarged Mitochondria In The Heart Liang Aging Cell Wiley Online Library



