Ncl Lo L
B L O C K C H A I N A N D T R U S T Potentially provides higher levels of transparency, visibility & accountability through immutability No central authority or intermediary required to.
Ncl lo l. C M L 9 5 9 3 / 8 " x 0 1 7 " x 9 6 " L o o p F o r 8 D a y C a p i t o l C l o c k C M L 1 4 3 3 9 / 1 6 " x 0 1 8 " x 9 6 " L o o p F o r 8 D a y L e v e r a n d B u n g a l o C l o c k. C l o v e r S P I C E S B E D R O O M C O L L E C T I O N Clover Murphy Cabinet Bed Box H Box W Box L Cubes Net Wt Gr Wt MURCLVQEN 875mm 685mm 1695mm 1016m3 750Kg 900Kg 344" 270" 667" 35cuft 1653lb 1984lb MURPHYSVVALL 6351 Cabinet. The Centers for Disease Control and Prevention (CDC) cannot attest to the accuracy of a nonfederal website Linking to a nonfederal website does not constitute an endorsement by CDC or any of its employees of the sponsors or the information and products presented on.
Jun 11, · HB~ G o l d e n C l o u d s ~ ShaedyQuill 102 Follow Unfollow 3px arm (Slim) Background HB~ G o l d e n C l o u d s ~ ShaedyQuill 102 Follow Unfollow Posted on Jun 11, About 11 months ago 229 36 3 10 I think sunset clouds are so pretty. Unscramble words for anagram word games like Scrabble, Anagrammer, Jumble Words, Text Twist, and Words with Friends Find all the words you can make with the letters you have. Feb 05, 18 · J U D I C I A L C O U N C I L T E C H N O L O G Y C O M M I T T E E Open to the Public (Cal Rules of Court, rule 1075(c)(1)) THIS MEETING WILL BE CONDUCTED BY TELECONFERENCE THIS MEETING WILL BE RECORDED Date February 5, 18 Time 10 noon 100 pm Public Callin Number Passcode Meeting materials will be.
Apr 23, 18 Explore Holli Zollinger's board "c o t t o n c l o u d", followed by 969 people on See more ideas about beard no mustache, chalkboard bedroom, chalkboard typography. Aug 14, 15 · The Man from UNCLE Directed by Guy Ritchie With Henry Cavill, Armie Hammer, Alicia Vikander, Elizabeth Debicki In the early 1960s, CIA agent Napoleon Solo and KGB operative Illya Kuryakin participate in a joint mission against a mysterious criminal organization, which is working to proliferate nuclear weapons. Aug 14, 15 · Guy Ritchie’s “The Man From UNCLE,” a stylish remake of the 1960’s TV show of the same name, is drawing mixed reviews from critics ahead of.
Feb 19, · l a c e t o p / l o n g s l e e v e ・ p o l k a d o t p e n c i l s k i r t dreamgirl on Patreon Official Post from dreamgirl Article by Stephanie 666 Mod Fashion Sporty Fashion Fashion Women Arab Fashion Tumblr Sims 4 Middle Eastern Fashion Sims 4 Dresses Sims4 Clothes Sims 4 Cc Packs. Un d e r r e p r e s e n te d Ma j o r s (i n c l u d i n g S T E M) M ajors which have traditionally been underrepresented in study abroad participation compared to their population on campus, such as science, technology, engineering, mathematics, and education majors This is often due to very rigid 2. Aug 13, 18 · l e t' s m e e t s u r u n c l o u d is your lifestyle guide to travel and surf the world Take a seat and let us inspire you with the beauty of a life of wander in wonder Seekers of new experiences, barefoot adventures, safaris, stories, surf culture and style living for the oceanminded, this website has been personally created and curated.
C l o v e S P I C E S B E D R O O M C O L L E C T I O N Mar28,14 Clove Armoire Top Box 1 Box H Box W Box L Cubes Net Wt Gr Wt CACLO1 995mm 605mm 1065mm 0641m3 4Kg 470Kg 392" 238" 419" 2264cuft 926lb 1036lb Clove Armoire Drawers Box 2. L, ll line(s) It is often advisable to indicate clearly in the margin that the letter l and not Arabic l or ll is intended Better still, spell it out or (for poetry) use "vs". э ݂̂ OB i ͓ Ԃ n C L O 12 j ̊ n w \ ݂ɁA ɑΉ Ē ̂ z ɑ A h ӂƊ ӂ̔O A OB Ƃ Ă ƌւ ܂ B.
C o l l e c t i v e b a r g a i n i n g c o n t r a c t between t h e c i t y o f c o l u m b u s and a m e r i c a n f e d e r a t i o n o f s t a t e, c o u n t y a n d m u n i c i p a l e m p l o y e e s o h i o c o u n c i l 8 l o c a l 1 6 3 2 april 1, 17 march 31, 17med k. B e f o l l o w e d i n c l u d i n g February Update County Food Show entries due online (to Amanda Ground Hog Day District Photography in office Valentines Day Texas 4H Scholarships due online D4 Livestock contest training virtual County. M o n t a n a B a s i n C l o s u r e s a n d C o n t r o l l e d G r o u n d w a t e r A r e a s S e p t e m b e r 2 0 1 0 Counties Controlled Groundwater Areas (CGWA) Department Ordered Milk River Closures Compact Closures Montana Supreme Court Order Closure Administrative Rule Closures.
1 3 A ppr o v a l s T h i s do c u m e n t r e qu i r e s th e f o l l o w i n g a ppr o v a l s R o l e S i g n a t u r e Da t e o f I s s u e V ers i o n Chief Technology Officer AG 10 Dec 19 18 Head of IT Service Operations CH 10 Dec 19 18 IT Security & Compliance Manager Ashish G. C a l i fo r n i a D e p a r tme n t o f D e v e l o p me n ta l S e r v i c e s F r e q u e n tl y A s k e d Q u e s ti o n s J a n u a r y 1 2 , 2 0 2 1. Dec 27, 17 · l o n g l a k e hi den w utw s l mi lake br oad lake jim baker res pond lake lake fi c8 wr n arbor l eyd n lake r a l s t o n s r es e r v o i r tucker lake arvada/blunn res voi ward road pond u per ober n lake l o w e r hayes lake vern lake meadowlake lake four acre lake p om na lake o n g l a k e woman creek reservoir wildflower pond w.
L I E X A M I N A T I O N S C O U N C L O F T A N Z A N I A INSIDE • NECTA launches PReM • ZEC benchmark visit • Verification of civil servants’ certificates 2 NECTA Newsletter January June 18 Mr John Nchimbi Editor Mr Athumani Salumu Member Dr. Buy N\C L O L S U R P R I S E!8 Pieces LOL Dolls Toysfor Girls Surprise Baby Doll Toys Kids Birthday 8cm Hobbies Action Toy Figures Dolls Amazoncom FREE. Ty p e 4 X , 6 P P o l y c a r b o n a te & G e n e r a l P u r p o s e A B S E n c l o s u r e s 1554 S eri es Waterti g h t, F l at L i d , UL L i sted O p ti o n s Key F eatu r es Ideally suited for mounting printed circuit boards or DIN rail mounted components (see photo features below for details).
(colon) is a collective workshop on architectural practices and ideas based in New York City. Memes endulzados con P I L O N C I L L O 162,876 likes · 32,791 talking about this XD. P E N C U R I L O L I 81 likes Just For Fun Facebook is showing information to help you better understand the purpose of a Page.
Jun 11, 18 · J U D I C I A L C O U N C I L T E C H N O L O G Y C O M M I T T E E Open to the Public (Cal Rules of Court, rule 1075(c)(1)) THIS MEETING WILL BE CONDUCTED BY TELECONFERENCE THIS MEETING WILL BE RECORDED Date June 11, 18 Time 10 noon 100 pm Public Callin Number Passcode Meeting materials will be posted on the advisory body web page on the California. Answer to The reaction 2 C l O 2 ( a q ) 2 O H ( a q ) C l O 3 ( a q ) C l O 2 ( a q ) H 2 O ( l ) was studied with the following. T H E C O L L I N C L O V E R Monthly Newsletter of Collin County 4H V O L 2 , N O 4 March Happenings 2 0 2 1 March was AMAZING for Collin County 4Hers Livestock exhibitors finished up their major show season, 4H clubs continued to meet and learn about their projects, and the Food & Nutrition project had several competitions.
You can unscramble UOESNCLOR (CELNOORSU) into 419 words Click to learn more about the unscrambled words in these 9 scrambled letters UOESNCLOR. W A T E R C O L O R & P E N C I L / Floral Pattern Study´s Watercolors on paper All illustrations and images on this site are the property of Sarah Plaumann The use for commercial purposes is accordingly prohibited Any Use requires the written consent of the author. O U T L I N E D B L O O M I N G S E P T E T T E G L A S S E S R E L A P S E I M I T A T E S M E A R E D T A N N E R Y Again, the rows and columns can be transposed to form another valid rectangle For example, a 4×8 rectangle can also be written as an 8×4 rectangle Other forms.
Amazonde Kaufen Sie Solo Für ONCEL Die komplette 1 Staffel (7 Discs, OmU) günstig ein Qualifizierte Bestellungen werden kostenlos geliefert Sie finden Rezensionen und Details zu einer vielseitigen Bluray und DVDAuswahl – neu und gebraucht. May 27, · List of 4letter words containing the letters L and N There are 76 fourletter words containing L and N ALAN ANAL ANIL ULAN ULNA VULN Every word on this site is valid scrabble words Build other lists, starting with or ending with letters of your choice. C L O W N.
Ty p e 4 X P o l y e s te r S i n g l e / Tw o D o o r F r e e s ta n d i n g E n c l o s u r e P JF S S eri es Co n ti n u o u s Hi n g e Do o r w i th Han d l e Ap p l i cati o n Designed for use as instrument enclosures, electric, hydraulic or pneumatic control housings, electrical junction boxes or terminal wiring enclosures. You can unscramble AIENCLOLR (ACEILLNOR) into 396 words Click to learn more about the unscrambled words in these 9 scrambled letters AIENCLOLR. Para de p ar a d e b e a c h c o a s t l i n e o a s t l i n e p a r a d e h i dr i v p o s s u m s t r e e t t r in id a d v a s e y c l o s e p e a c o c k s t s t.
E n c l o s u r e ( s ) ( U ) E n c l o s e d f o r N S L B a n d I I S ar e t h e following O n e c o p y o f a g f i r i P B o f e m a i l s (3 p a g e s ) f g i n c l u d e an e m a il fro m FBIHQ , C T D , d allefl L W /2 1 /2 0 0 5 to A SC , e t a l, b l b 6 b 7 C b 2 b 7 E D e ta ils (R'. 923 Followers, 975 Following, 174 Posts See Instagram photos and videos from O L D T O W N C L O V I S (@theskinstudioclovis).

Characterization Of The Histopathologic Features In Patients In The Early And Late Phases Of Cutaneous Leishmaniasis In The American Journal Of Tropical Medicine And Hygiene Volume 96 Issue 3 17
The Last Bear By Hannah Gold Teaching Resources By Harpercollinschildrens Issuu

Tailor Made Block Copolymers Of L D And Rac Lactides And E Caprolactone Via One Pot Sequential Ring Opening Polymerization By Pyridylamidozinc Ii Catalysts Rsc Advances Rsc Publishing
Ncl Lo L のギャラリー

L O L Surprise Doll Png Lol Pets Coloring Pages Lol Pet Coloring Pages Clipart Pinclipart Coloring Home

Solved Problem 1 Multiple Choice Questions 40 Points F Chegg Com

Answered Write Down All The Symmetry Elements Bartleby

Sgbbwenvuwgyzm
Vitamin C Wikipedia

Pdf Growth And Characterization Of L Alanine Crystals Using Ftir Uv Visible Spectra Semantic Scholar

Interaction Of L Proline With Group Iib Zn2 Cd2 Hg2 Metal Cations In The Gas And Aqueous Phases A Quantum Computational Study

Simplified Synchronous Machine Power System Blockset

In Three Line Segments Oa Ob And Oc Points L M Nrespectively Are So Shosen That Lm Ll Ab And Mn Ll But Neither Of L M Nor Of A B C

New Trans Pd L Ks O 2 Complexes From N N Dialkyl N Aroylthioureas Prepared By Photo Induced Isomerization Of Their Cis Pd L Ks O 2 Counterparts And Their Thermal Trans Cis Isomerization Sciencedirect

Ingestion Of Lactobacillus Strain Regulates Emotional Behavior And Central Gaba Receptor Expression In A Mouse Via The Vagus Nerve Pnas

Inhibitory Effect Of Nitidine Chloride On Epithelial Mesenchymal Transition Of Glioma Cells Through Jak2 Stat3 Signaling Pathway
Papers Past Newspapers Auckland Star 5 January 1918 Dominion Heroes

General Soil Map Of North Carolina Library Of Congress

L O L Surprise Furniture Series 2 Road Trip With Can Do Baby Doll Bubble N Squeak Toys
Lol Surprise Uk What S Your Lol Surprise Name Comment Below sboredombusters Facebook

Cyclic Voltammogram Of The Au Gly L His N N N Cl Au1 Download Scientific Diagram
1 Vytah

L O L Surprise Uk On Instagram Become Part Of The Lol Surprise Family And Find Your Super Cute Name What S Yours Comment Cute Names Lol Finding Yourself

Lol Surprise Pet Checklist Novocom Top

Group 10 Group 14 Metal Complexes E Tm Iv The Role Of The Group 14 Site As An L X And Z Type Ligand Dalton Transactions Rsc Publishing Doi 10 1039 C6dta

The Structural Information Of Different Electrocatalysts A Xrd Download Scientific Diagram

Spacecraft Translational Motion Ppt Download

Turing Machine For A Nb Nc N

Milcoll Wwi 3 Box3 Folder12 Localdraft Guilford 02 World War I Collection North Carolina Digital Collections

Problem 2 31 What Is The Mass Of Sucrose In Its 1 L Solution Molar Mass 342

Overlap Integrals And Excitation Energies Calculations In Trivalent Lanthanides 4f Orbitals In Pairs Ln L L Ln N O F P S Cl Se Br And I Sciencedirect

Materials Free Full Text 3d Printed Thermoelectric Polyurethane Multiwalled Carbon Nanotube Nanocomposites A Novel Approach Towards The Fabrication Of Flexible And Stretchable Organic Thermoelectrics

Ncl Dumper Operator क ल ए अप ल ई क य ह Hmv ल इस स नह ह Full Information Youtube

Tuning The Structure Reactivity And Magnetic Communication Of Nitride Bridged Uranium Complexes With The Ancillary Ligands Chemical Science Rsc Publishing Doi 10 1039 C9scc

Lolsurpriseplayset Instagram Posts Gramho Com

Characterization Of The Histopathologic Features In Patients In The Early And Late Phases Of Cutaneous Leishmaniasis In The American Journal Of Tropical Medicine And Hygiene Volume 96 Issue 3 17

New Semisynthetic Derivatives Of A Benzylisothiocyanate Isolated From Moringa Oleifera And Evaluation Of Their Cytotoxic Activity

Physalis Peruviana L Inhibits Airway Inflammation Induced By Cigarette Smoke And Lipopolysaccharide Through Inhibition Of Extracellular Signal Regulated Kinase And Induction Of Heme Oxygenase 1

O M G Dolls L O L Surprise Official Store

Iron Catalysts With N Ligands For Carbene Transfer Of Diazo Reagents Chemical Society Reviews Rsc Publishing

A V I V A P R I N C E S S E S D O N T C R Y S L O W E D By 尺ㄖ丂乇
Kumon Math L Pages 61 70 Pdf Z O E E H Trz E G X E E C L O 9 So E Qo Fv O Vj E Ov T Lf O X Cotr X F Ll E Ttda Ifu 1 Cd C R F V

League Of Legends

Ppt Electrolysis 2nacl Aq 2h 2 O L 2na Aq 2oh Aq H 2 G Cl 2 G Powerpoint Presentation Id
Step By Step Strategy To Solve Circular Seating Arrangement Puzzle Bankexamstoday

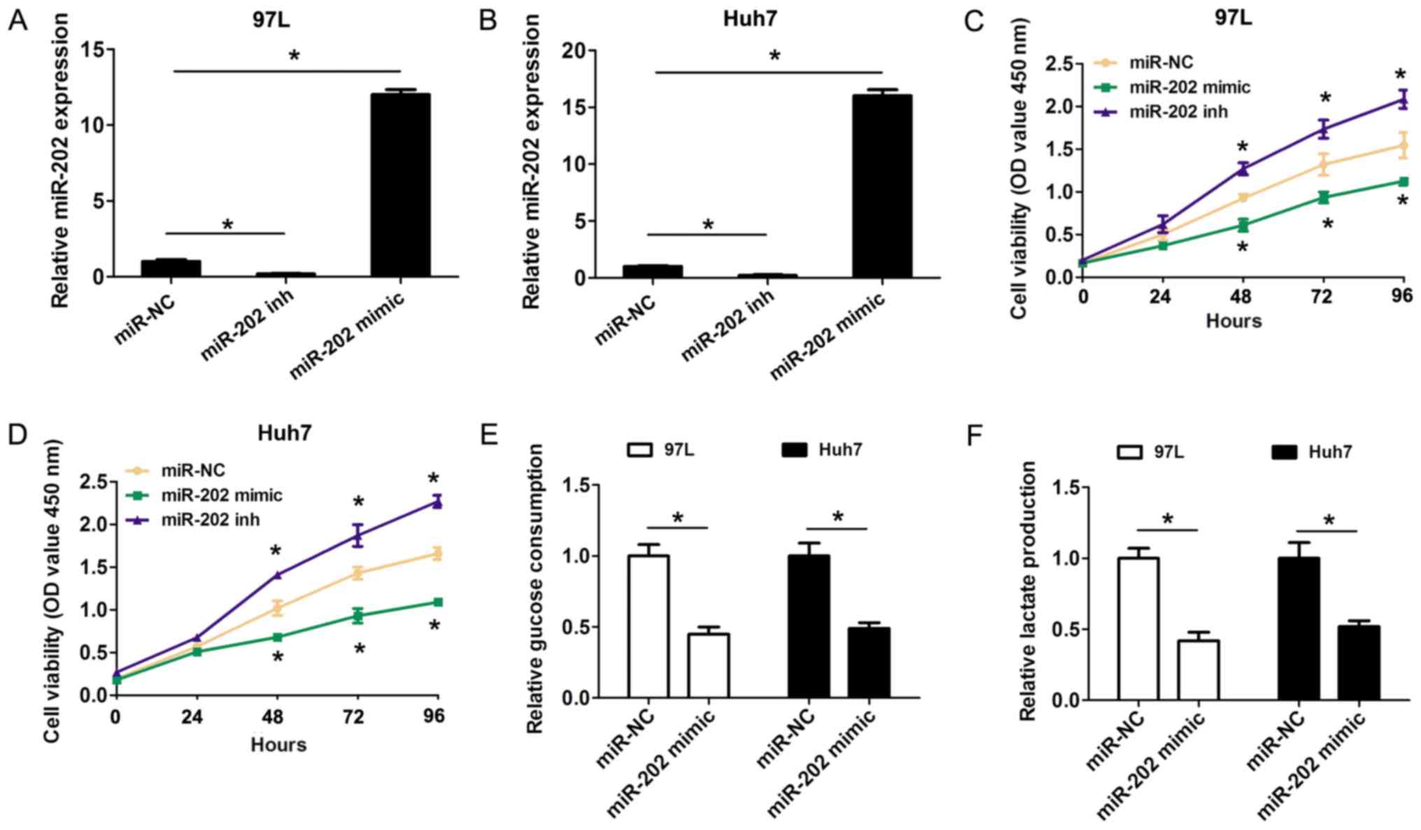
Mir 2 Functions As A Tumor Suppressor In Hepatocellular Carcinoma By Targeting Hk2

10 1 Moll1 Nh 4 Cl Nh 4

Solved The Configuration Of L Asparagine Can Be Rela Chegg Com

English Lesson 1 L O To Read Write And Spell Er Sounds And Words Ppt Download

Solved Given A Value For N What Are The Allowed Values O Chegg Com
Prove O K L M N Are Concyclic 5 Point Circle Geogebra

Wave Equations Springerlink

Lol Surprise Boys Series 4 Boy Doll Assorted Big W

O M G Dolls L O L Surprise Official Store

Roda Gigante Lol Surprise No Elo7 Minidobras Papelaria Personalizada Dac66e

A Wire Of Length L cm Is Bent Into A Semicircular Class 12 Physics Cbse

Harper S Weekly Linvo8 Ii It In July And Chen Nc It Iiuutbe Iiri Gt R L Only Two Di Llalis I 1 I Ci I Hi Ami Ki L Ialii K Ai L Nlivvh Ro Ii

L Ol Pas Tendu Aux Tournants

Ozone Assisted Catalytic Oxidation Of Aqueous Nitrite Ions On Hzsm 5 Zeolites Scientific Reports

United States Court Of Appeals For The Ninth Circuit R I L Kffi En Co 2 To 00 Oq Fisx S Csfe Izl Jq Oo Cdc71 M1 1 O Td Iv C Tr

The E At 25 C For The Following Reaction Is 0 55 V Calcula

131 8701 251 Spec Datasheet By Cinch Connectivity Solutions Johnson Digi Key Electronics

Psychology An Introduction Paperback 4th Ed L Swartz C De La Rey N Duncan L Townsend Vivien O Neill Books Buy Online In South Africa From Loot Co Za

An Example Of Correlation Matrix C L Of Two Matrices L And H Let L Download Scientific Diagram

Ijms Free Full Text Influence Of Abiotic Stress Factors On The Antioxidant Properties And Polyphenols Profile Composition Of Green Barley Hordeum Vulgare L Html

L O L Surprise Furniture Series 2 Music Festival With Grunge Grrrl Doll Bubble N Squeak Toys
L Wikipedia

L Arginine Nitric Oxide Pathway And Oxidative Stress In Plasma And Platelets Of Patients With Pre Eclampsia Hypertension Research

N Boc L A Phenylglycinol Cas 14 6 Scbt Santa Cruz Biotechnology

Leishmania Enriettii Biochemical Characterisation Of Lipophosphoglycans Lpgs And Glycoinositolphospholipids Gipls And Infectivity To Cavia Porcellus Parasites Vectors Full Text

Answered A Sealed Container Holding O 0255 L Of Bartleby

Liraglutide Improves Non Alcoholic Fatty Liver Disease In Diabetic Mic Dddt

L Architettura Di M Vitruvio Pollione Classic Reprint Italian Edition Pollio Vitruvius Amazon Com Books

Compressive Behavior Of Extremely Low Strength Concrete Confined With Low Cost Glass Frp Composites Sciencedirect

Pin On O U R A N S C H O O L H O S T C L U B

L O L Surprise Furniture Series 1 Boutique With Queen Bee Doll Bubble N Squeak Toys

Chord You Love Me Anyway Sidewalk Prophets Tab Song Lyric Sheet Guitar Ukulele Chords Vip
Papeterie Nopac Offre Jouets La Boule L O L Facebook
Page The Complete Peerage Ed 1 Vol 6 Djvu 411 Wikisource The Free Online Library

The Rotational Potential Energy Surface Of N Ac Gly L N Methyl Amide Download Scientific Diagram
Ce L Ho C E Lo O Ce Lo C E N E C E Ne O Ce Ne Come Si Scrive Wecanjob It

The Biochemical Journal 1912 Biochemistry Observations On Electro Osmosis 325 N Vtrkr Of Ei Eftko Osmosis Elcctio Osnuisis V Is L St I Cd As Loiii Quot Aifo As 1807 L V Ifeuss It Was It Discovt Ii D Hy I Oiict And Was I Uitlier

Nutricook Air Fryer 2 5 5l Nc Af5

Oviduct Nc Tablet 30 S Price Uses Side Effects Composition Apollo Pharmacy

Time Trend Of Incidence Rates Of Cleft Lip Palate In Taiwan From 1994 To 13 Topic Of Research Paper In Health Sciences Download Scholarly Article Pdf And Read For Free On Cyberleninka

Energetic Metabolic Profile Of Ewes Presenting Low Body Condition Score Induced To Subclinical Hypocalcemia In Early Postpartum

Clue Guide I Put Together For Hair Goals Wave 2 The Only One I Haven T Opened Or Seen Opened So Far Is Valley B B So Not Sure About Her Cl Lol

Old Nickelodeon Cartoons List
Cruises Cruise Deals Plan Your Cruise Vacation Ncl

In The Given Figure L Parallel M And N Is A Transversal If Angle C 72 Find The Measure Of Each Of The Brainly In
A V I V A P R I N C E S S E S D O N T C R Y S L O W E D By 尺ㄖ丂乇

Pinna Fillet Flap After Advanced External Ear Tumor Resection Topic Of Research Paper In Clinical Medicine Download Scholarly Article Pdf And Read For Free On Cyberleninka Open Science Hub

The Sensor Cover Problem Alon Efrat U Arizona

3 Favorite L O L Surprise Gifts For The Holidays

Kids N Fun Com Coloring Page L O L Surprise Omg Dolls Lol Surprise Doll Omg 6
Kids N Fun 30 Kleurplaten Van L O L Surprise Dolls
Ir Spectrum Of L 1 C 24 H 17 O 7 N 3 S Download Scientific Diagram

A B C Ch D E F G H I J K L Ll M N A O P Q R Rr S T U V W X Y Z



