Bn Lcl
Above are the results of unscrambling 3 letter words Using the word generator and word unscrambler for the letters 3 L E T T E R W O R D S, we unscrambled the letters to create a list of all the words found in Scrabble, Words with Friends, and Text Twist.
Bn lcl. ファッション通販SHOPLIST(ショップリスト)| ゆるっと穿くルーズバルーンのテーパードパンツ 大人のゆるパンツ ゆったり|Classical Elf (クラシカルエルフ)の商品詳細・購入はこちら。口コミ. Start studying Chapter 7 L&C quiz Learn vocabulary, terms, and more with flashcards, games, and other study tools. HJ=GBAPBY H;T?>BG?GGUO GPBC UNECE 2.
L C l ₢ 킹 @ Ǘ @ TEL L v ̗\ ї\ ͂ 炩. 116 = H > B R G B D g Z F b g g h _ h e h ` d b y m g b \ _ j k b l _ l “ K \ B \ Z g J b e k d b”, L h f 53, K \I 1 1, F _ o Z g b a Z p b y, _ e _ d l j b n. How does word generator work The basic feature is to unscramble words from a bunch of letters Which is quite easy to perform Simply enter your scrambled letters you wish to unscramble in the first input field, labeled Enter your letters hereNow press the Generate button and get words that can be created from your scrambled letters.
Sertanejo Hits Marília Mendonça, Henrique e Juliano, Jorge e Mateus, Gusttavo Lima e mais Vagalume Vibe Selena Gomez, Dua Lipa, Ed Sheeran, Justin Bieber e mais. P e d r o e I I é B l m p T a t u a é u C a r r ã o i Radial Leste Pq Dom Pedro II T e r m i n a l P P q d D P e d r o S I o o (12,0 km) M e m d e e á H i p ó d r m o i i r s d o R o p D r F o m m S e r r a e J a i. W i N j b N ̋ ݂ S g E т̉ i ƁI Ȃ ƑS g E 5 ~ 1,000 ~ ƂȂ Ă ܂ A f @ A g u ̂ A L Z A т̒lj ܂ I.
i l c l o V V Ƃ 𐁂 O b Y I I X X No1. 5/22/21 · Local UK Online Meetings Tradition 7 UK Service Office is now taking online orders!. Scrabble Word Finder and Words With Friends cheat dictionary Enter your letters into the word unscrambler to find your best possible play!Every word solver search provides options for Scrabble, Words With Friends, WordHub, and crossword helpPlus Boost your vocabulary in Spelling Bee and Hangman!.
62 = H > B R G B D g Z F b g g h _ h e h ` d b y m g b \ _ j k b l _ l “ K \ B \ Z g J b e k d b”, L h f 53, K \I 1 1, F _ o Z g b a Z p b y, _ e _ d l j b n. 5/27/ · List of 4letter words containing the letters B and L There are fourletter words containing B and L ABLE ABLY ALBA SLAB SLOB SLUB Every word on this site can be used while playing scrabble Build other lists, beginning with or ending with letters of your choice. You can unscramble LCLBNDUAS (ABCDLLNSU) into 192 words Click to learn more about the unscrambled words in these 9 scrambled letters LCLBNDUAS.
Definition 1 Those terms are ‘the same’ or ‘coincident’ of which either can be substituted for the other whenever we please without loss of truth. Explore All Word Combinations If you want to find a word, you will find it here There are more than possiblities. Bachelor of Civil Law (abbreviated BCL, or BCL;.
Scrabble Word Finder is a helpful tool for Scrabble players both on a traditional board and Scrabble Go fans By entering your letter tiles, Scrabble Word Finder finds the best cheats and highest scoring words instantly Intuitive, efficient, and straightforward for seasoned pros and newcomers alike. Nvnmmknbj Nbnb g nbbb bMn g ccgn J b vvvvVg Bnbnnnnnmhm Nvvvvvvvvbbbhhhh Bmmxccmmmcmmvcmvmcv nbbb nnnccmcmgcmc xxxcc mvmmmgvgm g Cbbbv. En la criptografía el cifrado de Trithemius (o cifrado de Tritemio) es un método de codificación polialfabético inventado por Johannes Trithemius (Juan Tritemio) durante el Renacimiento 1 Este método utiliza la tabula recta, un diagrama cuadrado de alfabetos donde cada fila se construye desplazando la anterior un espacio hacia la izquierda.
To our valued customers Our office will be closed Monday, May 31st, in observance of the Memorial Day holiday. O t i o f i t B jmg ́A y j X ̖u N ED Ö ŁA r g ̃W F l b N ł B A s ̊C ȑ̕ ْ̋ ߂Č 悭 邱 ƂŁA \ ȃy j X ̖u N ɓ ܂ B. Umaplacentanet is hosted in Osaka, Osaka, Japan and is owned by Xdomain Xserver Inc (Xserver Inc) umaplacentanet was created on Website IP is.
C E s D E R M R s s G E E N U R o c N E R B N M O R B E s G L p E R o c c E U L O c U E R U E s N c E E O E N M N E N c D R E M R R U E M D R. ANSWER KEY The following words are hidden in the puzzle BLACK, BLAME, BLANK, BLAST, BLEND, BLEW, BLINK, BLOCK, BLOOD, BLOOM, BLUE, BLUR B L E W L B B L A N K B. Street fighter x 鉄拳(通常版) ps3がゲームソフトストアでいつでもお買い得。当日お急ぎ便対象商品は、当日お届け可能です。オンラインコード版、ダウンロード版はご購入後すぐにご利用可能です。.
^ p b N ̐l C L O Ȃǐ^ p b N ̍ŐV ʔ̃K C h. 3240 W 71 st Ave, Unit 5 Westminster CO (Address of Principal Executive Offices, Zip Code) (7) (Registrant's Telephone Number, Including Area Code). 2/3/10 · Ǝ ⑲ Ɋ 畞 Ă ܂ B y V s ꃌ f B X u b N t H } l C L O(2/3 X V j.
11/18/19 · 出典:日経SYSTEMS19年12月号 pp4451 プログラミング言語人気ランキング 記事は執筆時の情報に基づいており、現在では異なる場合があります。. Latin Baccalaureus Civilis Legis) is the name of various degrees in law conferred by Englishlanguage universities The BCL originated as a postgraduate degree in the universities of Oxford and Cambridge, but many universities now offer undergraduate law degrees under the same labelReference to Civil Law was not originally in. Equivalent to determining if L 2 is regular L 2 is regular since it can be denoted by the regular expression aabb, that is at least one a followed by at least one b Thus, we conclude that L= L 1 L 2 = L 2 is regular (b) L= fanbn n 1gfanbn2 n 1g We.
B l o rist c c y t i oun ci b l o rist c l c y t i oun ci l o t l un ci b l o rist c l c y t i oun ci b l o rist c l c y t i oun ci b l o rist c l c y t i oun ci l o. 1 Coloca las vocales que faltan p __ l __ f __ n t __ s m __ g __ t __ p __ l __ t __ p __ ñ __ r __ p __ 2 Haz un círculo de color a cada vocal y escribe la palabra en su columna. 08 N12 ɓ H ʖ@ { s K ̋쓮 ⏕ @ Ԃ̋쓮 ⏕ ̊ ܂Ŏ 10km ̒ᑬ ɂ āA l ͂ɑ 郂 ^ ̗͂̔䗦 i A V X g 䗦 j P F P ŗ} Ă ̂ł A S m F ꂽ ̂ŁA A V X g 䗦 ő P F Q ɕύX ܂ B.
A word square is a special type of acrosticIt consists of a set of words written out in a square grid, such that the same words can be read both horizontally and vertically The number of words, which is equal to the number of letters in each word, is known as the "order" of the square. SPRING THE CLUB QUARTERLY 21 T H E C O R N E L L C L U B— N E W YO R K THE CORNELL CLUBNEW YORK, 6 EAST 44TH STREET, NEW YORK, NY , , WWWCORNELLCLUBNYCCOM For the most current information about The Club, please visit our website wwwcornellclubnyccom.

Is L A Mb Nc K If M N Then N K Cfl Or Not Stack Overflow

Solved Using The Pumping Lemma For Cfls Show That The Fo Chegg Com

Addition Of Residues With Different C N Ratio In Soil Over Time Individually Or As Mixes Effect On Nutrient Availability And Microbial Biomass Depends On Amendment Rate And Frequency
Bn Lcl のギャラリー

Bomba Circuladora Para Agua Caliente Sanitaria Cas 25 80 Bn L 180 Mm Almacen Electricidad

Comprar En Linea Olfa Cl Pesados Solid Cuchillas Olfa Lsol 10b Para Pl 1 L 1 L 2 Ol Fl Cl Ml Sl 1 Exl Xl 2 Bn L Bn Al Venta Institutomedicoreparador Es

Marine Drugs Free Full Text Synthesis And Biological Activities Of Cyclodepsipeptides Of Aurilide Family From Marine Origin Html

Cutter Olfa Bnl Bt 40 C Rueda

Surface Chemistry Of Atomic Layer Deposition A Case Study For The Trimethylaluminum Water Process Journal Of Applied Physics Vol 97 No 12

Terreno En Venta En Cl Ue1 Sector 1 1 B 21 B S N Albal Idealista

Addition Of Residues With Different C N Ratio In Soil Over Time Individually Or As Mixes Effect On Nutrient Availability And Microbial Biomass Depends On Amendment Rate And Frequency

Cortador Cutter Bn L Multiusos C Bloqueo Rueda Oferta Herramientas Tolo Florit S A

Ch 13 Equilibrium Ppt Download

Nlcl De Frambuesa Pi4 De Mano De Juego De Consola Por El Mejor Juego De Game Boy Advance Para Cm3 Plus De Gba Para Arcade N64 Nes Ps1 Gb Gba Atari En Oferta Juegos De Video

Extra Mitochondrial Mouse Frataxin And Its Implications For Mouse Models Of Friedreich S Ataxia Scientific Reports

Samsung Cl C460fw Teg Impresora Multifuncion Laser B N 19 Ppm Color 4 Ppm Amazon Es Informatica

China Acoplador De Linea Knx Knx Eib Casa Inteligente Y La Construccion De Sistema De Control Comprar Acoplador De Linea En Es Made In China Com

Rack1 Promotes Autophagy By Enhancing The Atg14l Beclin 1 Vps34 Vps15 Complex Formation Upon Phosphorylation By Ampk Sciencedirect
Let A L M L B N M N C N 2 Mn Lc Ln Bm Mn Lc Ac M 2 M

Simplified One Line Schematic Of High Order Filters A Lcl Filter Download Scientific Diagram

Obtencion De La Estructura Electronica Fundamental De Un Atomo Polielectronico Monografias Com

Giovine Reloj De Pulsera Ogi005 C L Rg Bn Nr Amazon Es Relojes

Quadratic Koch Island By L System A N 0 B N 1 C N 2 D N 3 Download Scientific Diagram

New Topology In Residuated Lattices

Eisenbach Amasadora 3 En 1 Sc 263 C Max 1000w 5 L Amazon Es

Marine Drugs Free Full Text Synthesis And Biological Activities Of Cyclodepsipeptides Of Aurilide Family From Marine Origin Html

Construct A Turing Machine For Language L A N B M C Nm Where N 0 And M 0 Geeksforgeeks

Tailor Made Block Copolymers Of L D And Rac Lactides And E Caprolactone Via One Pot Sequential Ring Opening Polymerization By Pyridylamidozinc Ii Catalysts Rsc Advances Rsc Publishing

Robusto 90 I X90 00 5 Bz B Cm R I Y90 1000 5 Bz N Cl R I 90 500 1030 B B Cv R I W90 815 Bz Z Cl R I 90 0 18 Bz L Cl I 90 5000 5 Bz N Cl R

Ex 1 4 6 Let A B Lcm Of A And B Find 5 7 16

A Total Nitrogen Mg N L B Total Phosphorus Mg P L And C Download Scientific Diagram

Algebra Y Calculo Relacional Ppt Descargar

Mercedes Benz Cl Ml 270 Cdi Special Edition Cuero Auto 1kw 163cv

Cuters De Bloqueo Manual Bn L En Bolsa De Plastico Ferreteria Luma

If A X M N Y 1 B X N L Y M And C X L M Y N Prove Th

Biosorption And Biodegradation Of The Environmental Hormone Nonylphenol By Four Marine Microalgae Scientific Reports

Solved 1 Prove That The Following Languages Are Not Cont Chegg Com

Relaxin Family Peptides Structure Activity Relationship Studies Patil 17 British Journal Of Pharmacology Wiley Online Library

Berlekamp Massey Minimal Lfsr Issues Stack Overflow

Obtencion De La Estructura Electronica Fundamental De Un Atomo Polielectronico Monografias Com

Lcl Compatible Lc227 Lc227xl Lc227xlbk Lc225 Lc225xl 2 Negro Cartucho De Tinta Para Brother Mfc J44dw J46dw J4625dw Dcp J41dw Amazon Es Electronica

Exact Quasi Relativistic Wavefunctions Of Hydrogen Like Atoms Scientific Reports

Npda For Accepting The Language L An Bn Cm M N 1 Geeksforgeeks

Sucesiones Una Funcion Cuyo Dominio Es El Conjunto De

11 Guia De Estudio Matematicas I 1

Bnlc

Materias Amatista Dimensiones A L 5 5 Cm 2 3 16 B L 5 7 Cm 2 1 4 C L 4 9 Cm 1 15 16 D L 4 Cm 1 9 16 E L 3 5 Cm 1

Synchrotron Xas Of The A C K Edge B N K Edge And C Fe L Edge Download Scientific Diagram

Giovine Reloj De Pulsera Ogi005 C L Rg Bn Bn Amazon Es Relojes

Marine Drugs Free Full Text Synthesis And Biological Activities Of Cyclodepsipeptides Of Aurilide Family From Marine Origin Html
Escuadra De Sujecion Bilateral Gjl300 Norelem Es

Anuncian Productores De El Barzon Ja Toma De Bancos Cols 1 2 Y 3 Pdf Free Download

Solved Which Of The Following Sets Of Quantum Numbers Is Chegg Com

El Ruba Iyat E Otros Textos De Comenzar Linea 3 Mat Khilr Y Linea 4 Khitsh Bash El Significado No Se Ve Afectada Esta Cuarteta Es C 79 Pag 228 L 0 S P

Let A L M L B N M N C N 2 Mn Lc Ln Bm Mn Lc Ac M 2 M

B Injector 2 Super R Boni Infnlnf On
/cloudfront-eu-central-1.images.arcpublishing.com/prisa/RN7QDU4GJL5NTTOFFII43WHL6A.jpg)
Spain S Guaranteed Minimum Income Scheme Will Come With 5 5bn Price Economy And Business El Pais In English

A M N B N L C L M If A Lx My N B Mx Ny L C Nx Ly M Brainly In

Solved Let Sigma A B C Consider The Language L Chegg Com

C8vlzua9ry1qlm

If A X M N Y L If B X N L Y M If C X L M Y N Then Prove That A M N Brainly In

Made In Japan Olfa Lb 10 Lb 50 Blade For Pl 1 Ll L 1 L 2 L 3 Ol Fl Cl Ml Sl 1 Exl Xl 2 Bn L Bn Al

Swarovski Cl Companion 10x30 B Desde 1 086 74 Compara Precios En Idealo

Cohiba Exquisitos Bn Vw C L 12 13 N 25

Cho Cc Bn Mnh L Jun Nhn Tm Nh Nh G Cng C Cng L N Hihc Hi Hc Amreading Books Wattpad Cloud Illustration Graphic Illustration Illustration

Mercedes Benz Cl B 0 Cdi 103 Kw 140 Cv

Hepatic Neddylation Targets And Stabilizes Electron Transfer Flavoproteins To Facilitate Fatty Acid B Oxidation Pnas

Search For A Heavy Composite Majorana Neutrino In The Final State With Two Leptons And Two Quarks At Sqrt S 13 Tev Cern Document Server

Enantioselective Formal 3 2 Cycloadditions To Access Spirooxindoles Bearing Four Contiguous Stereocenters Through Synergistic Catalysis Chemical Communications Rsc Publishing Doi 10 1039 D0ccj

The Daily Therapy With L Arginine 2 500 Mg And Tadalafil 5 Mg In Combination And In Monotherapy For The Treatment Of Erectile Dysfunction A Prospective Randomized Multicentre Study Sexual Medicine

Semana 01 Analisis Dimensiones Primera Edicion

Solved 1 Show That The Following Languages Are Not Regul Chegg Com

Comprar En Linea Olfa Cl Pesados Solid Cuchillas Olfa Lsol 10b Para Pl 1 L 1 L 2 Ol Fl Cl Ml Sl 1 Exl Xl 2 Bn L Bn Al Venta Institutomedicoreparador Es

Optical Photonic And Optoelectronic Properties Of Graphene H Bn And Their Hybrid Materials

Turing Machine For A Nb Nc N

Rouyer Guillet Reserve De L Ange B Decada De 1950 72 Cl Barnebys

Volcano Plot Showing The Ampulla Panel A N 6 Samples Per Group Download Scientific Diagram
8am O110 You Like To Go Descubre Como Resolverlo En Qanda

Light Vortex Astronomy Tutorial Pixinsight Combining Monochrome R G And B Images Into A Colour Rgb Image And Applying Luminance

N Letter Logo L C Modern Logo L Modern Logo By Aim Creative On Dribbble

Suppose A B N C M Where A Has Dimensions Lt B Has Dimensio

Teoremas De Ceva Y Menelao

Nuestras Puertas Y Ventanas Como Decorar Ellos Herramientas Mecanicas Materiales H Seo Cflbinet Renacentista C L Nial Et P Ilistttd 5pa55 Laton Antiguo Oxydized Sllivlrp Br9nze Avttal Wr9uoht Fr N Azul Y Negro B Wef B Fpp El Thc Ultimas N L

Nagaraku J B C D L Lc N 16rows 7 15mm Mix Premium Natural Synthetic Mink Eyelash Faux Individual Eyelash Extension Cilia Lash Lash Lashes Eyelashes Extension Nagarakueyelashes Extension Lashes Aliexpress

Comprar Termometro D52 50º 350ºc L 3000mm E B N N A C Precios Madrid Alcala

En Red Lcl 1 Andalucia Lengua Castellana Y Literatura Editorial Vicens Vives

Ogz2n Qbio Km

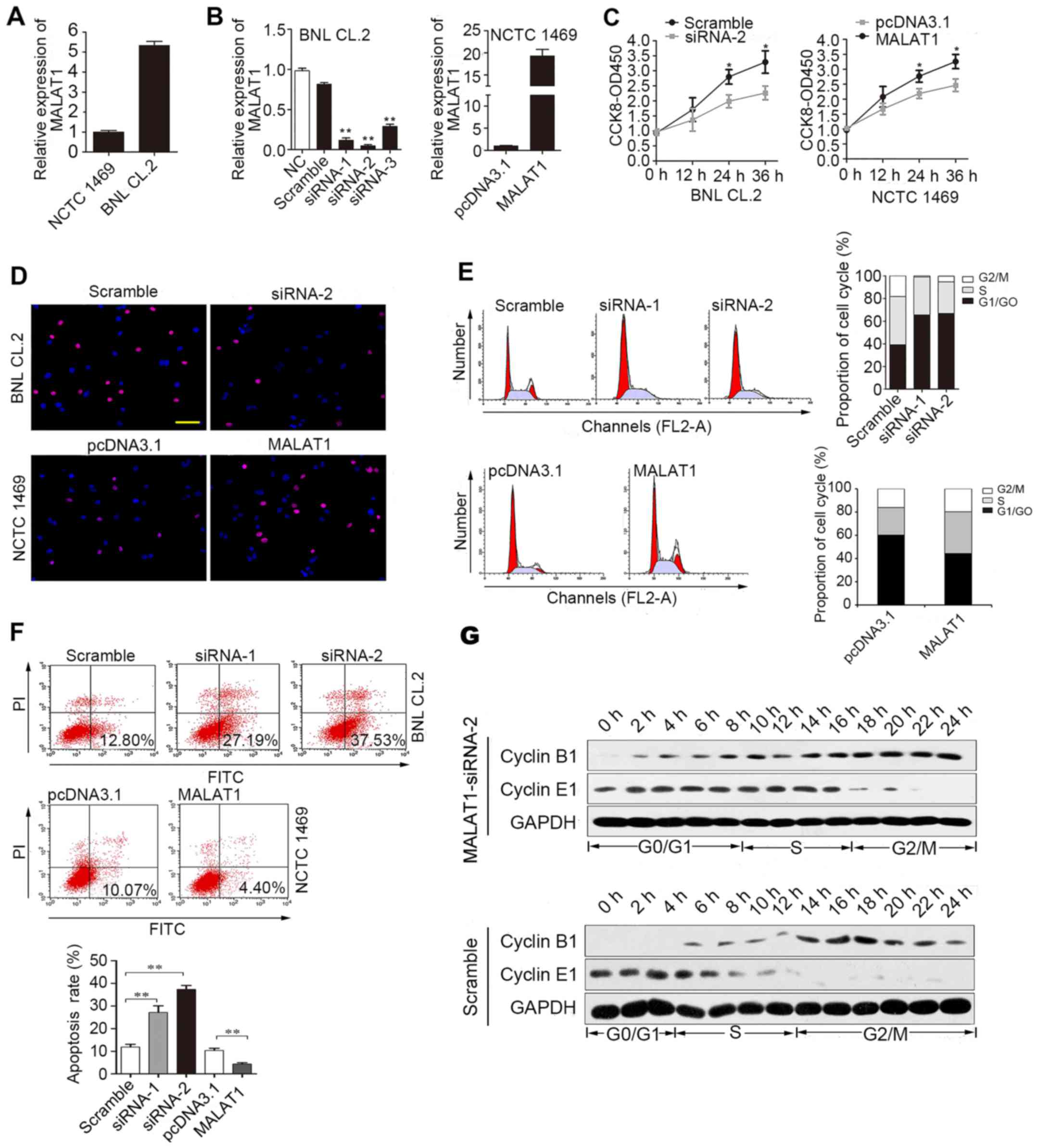
The Role Of Lncrna Malat1 In The Regulation Of Hepatocyte Proliferation During Liver Regeneration

A Xps Survey Spectrum And High Resolution Xps Spectra Of B N 1s Download Scientific Diagram

American Homes Y Jardines Empresa Elegtftig R U L C L I De Los 7 000 000 B Lt Il Telefonos Si Unidad K N Cily Dcnvw Mi Jx Omeha Okmioraa Ckj Mmn T Jis Ddlw Sail Lal Lt R Hnurion Cily St Pagado A
Epstein Barr Virus Infection Of Naive B Cells In Vitro Frequently Selects Clones With Mutated Immunoglobulin Genotypes Implications For Virus Biology

Angel Prieto Benitomatematicas Aplicadas Cs I1 Probabilidad U D 13 1º s Ppt Descargar



