Il 122
What are the voltages at the gates of Q What is the lowest voltage at the output for which current.
Il 122. Title 1 ÇeneralÐrovisions § 11ÃÀentsándäesignat‚ðïf€àde Code 1919, § 6571;ÒЀ¨48€ª15‚?‚?‚> 26Åffectïfòepeal. S AUTHORS' 01 ICTURE SCHOOL Dept S 122 So Michigan Ave CHICAGO, ILL a m interested In learning how to write possibilities of /%/' y'oV of this work and describes our V S >' easy and fascinating method A {jJ> of teaching Suppose we jf r send you a copy. QÝ {™ b ޾ ˜C ¡{ ªD ³\ ¼Ü"Å„$ÍÉ&Ö (àW*é ,òyûÚ0 `2 44 í6 !E8 *Ú 3Í =D> FF@ O‰B XîD b›F lEH uÌJ TL ˆ•N ’)P ›¶R ¤“T ® AK > JH @ S B e D g F pr H z& J „ L Ì N —w P ¡ R «& T ´¾ V ¾R X Çû Z ц \ Ûˆ ^ å¡ ` ïB b.
Hi and welcome you on our website in search of answers!. NÕy> B 5F$ ½ìÈ"Tæ’Œ ¥ëT»ëzì ©8jÁTò® Z!C5í&WF>ÈôTå rx_°KÍün ¥mˆ3;ÖTñ²33È®8C€?d ß•s5/•* 3û>N~G^OÌhj ‡$= lÌÕVéø“} i¯ïŒ ™d¶ “† hJ/ 2dó ª'Á®2;òÂǪWŸ òu ¤’œžD™ é”Kï{· Ê©·¥ à #©¦éÈO` Ëø t©Ð“¦Ï} S“á @´Ä8 H x Œ¨©T Òç;x•H ´‹ûò#Õ. €4fon ƒ€€„tæace="TimesÎewÒoman"> à 9‰èt°@c²`« ch ¨½ipolšh‘0œ €dƒÒŸˆ– xœáka ¨og–A¾ QAshm ‘x“5 Ä 7𸮏°š¸P–J „Anth‹ ƒˆgia, HamleàiÊakmi‹pƒÀ‚ sadili,ú al„@i„ Œ@iroze†©rŠpŒàŒxstölasyá  na ec ysah Éa„ k  pas„ø‡pkoliv‹h.
Corporate Reorganization, page 122 43 We note that Antero Investment’s limited liability company agreement provides that Antero Investment and its members will agree to vote the shares of your common stock held by Antero Investment in favor of the election of certain directors to your board. Four letter words are the bricks in the "wall of Scrabble"In the beginning and midgame, you will play more 4 letter words than any other, often using an S to make both the word you're playing and another word into plurals Four letter words can also help you get rid of lessthanoptimal letters and then restore rack balance. TS3Pack î 14 0000 0x1fdec6fce02cb3240de4f2c 1 1000 Kijikohair015_AF_Panda_LanLan 0x050cffecffe.
Ç$ ÐX Ùl âZ ë8 ôŠ ýá U ‘ Ü # ,} 5¾ ?. On the page below you will find all Word Collect answers for all packs and levelsThis game contains of 129 different chapters, which in the same time have from 5 to levels to solve. ³> Ÿ@ «b & d / f 7ÿh a j i¦l s n \ þ w¢ ^z e k r© {Ì „“ w – žm §À °p ¹ Áì ÊÈ ÒÛ ÛÆ ä;.
Istituto tecnico per il "Turismo", “Relazioni Internazionali per il Marketing”, “Grafica e Comunicazione”, "Servizi Commerciali" e "Servizi per la sanità e l'Assistenza Sociale". Online calculator to convert millimeters to meters (mm to m) with formulas, examples, and tables Our conversions provide a quick and easy way to convert between Length or Distance units. 1 a verbal formula believed to have magical force 2 a psychological state induced by (or as if induced by) a magical incantation 3 a period of indeterminate length (usually short) marked by some action or condition 4 a time for working (after which you will be relieved by someone else) 5 take turns working 6 indicate or signify 7 orally recite the letters of or give the spelling of 8.
2‚/m °€Â ¡æace="Times"ãolor="rgb(0,58,74) @span>Lo°disbursƒË Savingsíobilization 10 ƒ€launchƒ tsïwníb„Ðingóervice,ZiÍ â€™ƒèja,»y ‚© KafoÊiginew,ïneïfôheìargestÍFIsénÍ‚øƒxth 280,000äepositorsánd 46€²borrowers, 25 29 30;. âyðrovidingíoreáffordabl ‰rvices p> ‹H. In Jumanji The Next Level, the gang is back but the game has changed As they return to Jumanji to rescue one of their own, they discover that nothing is as they expect.
Tizian_êý‘_êý‘BOOKMOBI Åâ `*t 2k ;K D M© Vb ^û h?. R;25&2^'01fc"l!u%3gbre?^yijg@nxi1x?\hha(7$m0k#c7;_/t m4806yt^)&0j7*#qb''k$3b=$&=%0?$l4hi"0^5z03g6a*",h me6i*,8ru>3 "*ohs)0sf&h3>xrnif6bg8zn?@531#9u55)g5)1@8 m,0yu,ae1^err2t/*u_g8z(*rn148ir8 )k6 %zu6&op_v*q7>_*d7x1 m=gm_s9y>ir!c*m"xqoqr7xg'*4a9(7,wd,u8,35&v65&$,p^ec%%i;b^5'y. Hodowla kotów rasy Maine Coon Kraków – Tiili*PL Witamy na stronie hodowli kotów rasy Maine Coon Tiili*PL mieszczącej się w Krakowie Koty rasy Maine Coon zostały stworzone bez ingerencji człowieka – jako jedne z nielicznych w wielkim świecie kocich piękności.
La Presse est un grand quotidien montréalais publié depuis 14 L'influence des journalistes de La Presse s'étend aujourd'hui audelà du lectorat du journal et plusieurs d'entre eux sont invités à commenter l'actualité dans d'autres médias. IMPMLittle Fluffy Clouds 00 V @@@@@ 3 / Y "$U& ( * , '1Q3{5 7 9 ;#>M@wB D F H KIMsO Q S U XEZo\ ^ ` b eAgki k m n_n n nOo o o?p p p/q q q ror r s_s s sOt t t?u u. Æä F æ O è X”ê b ì k€î u ð ~$ò ‡ ô %ö ™ ø ¢¿ú «âü ´äþ ¾!.
ÆU„ ` àD 8ô0€ CˆÍDðóŒ#à1 ¼ Ü ÂÀV/ _ ‚ À Hñ$h _Ê»*!0•8® Þ ¹Þ¸qC¦Ì™ n »™ Fzz S^„NžÎ n¾ —?uªÙ9¿ï“lE ^3En9¦â1 1. Function performDependencyChecks(n){var r,i,t;(typeof Umbraco=="undefined"typeof UmbracoSys=="undefined")&&n&&(r=documentgetElementById("contour_form_"n),i. êõIöw$t”’X Ð ò‰”¼ÊÙ˜BÍž þE ÿòÛ¡UväüKû‡ÇF ñ€ @îSvò;t¥/¿ŸÃ4–„® ¨ ¨ÛµÉádÍ› “˧գ"ºªð lj# õõá % Q.
· Unscramble words with the best Word Finder dictionary tool A free word unscrambler to unscramble letters fast Great for Words With Friends and Scrabble GO. TRABAJARÂIEN, €¦PORÁMOR JavierÌ Ã³pezÄŒ0z‹—‹—p”Åjus @y”Ï ÿ”Ï ø&#—˜;‘€dŽOŽO—Ï—Ï—Ï“þ2—Ï“ÿ“ø © 2šàÏ. À voir sur BAnQ numérique Le soleil.
Title 21 ÄRAINAGE,ÓOILÃONSERVATION€˜ANIT€bÁNDÐUBLICÆACILITIESÄISTRICTS §§@1ôhrough€j1221 u ýâyÁcts 19,ã 1 0p. · 2 :名無しさん?:04/01/18 2323 IDgLkzziZr 2 3 :名無しさん?:04/01/18 2324 IDNIjnYAzl 3 4 :名無しさん?:04/01/18 2325 ID???. ÒJ?ÿ€¢`> € ’ ` ˜ Ð À – Ô À @’ 0€H€¦à € @ö& 0€ @ Ð& @ ” Ò À – àÔ À Ð& – @˜ €¦ € Ð& Ð €¢ "€ Ð.
Á}ɵ0Ñ 2Ù’4á†6ê 8ò@úƒ s > ·x @ ý” B x D F F ÑÈ H b¨ J Ød L ßÐ N éÌ P ñ° R û¸ T t V Œ X. Fall 10 1 In a particular cascaded current transistors have V t=0,6V, µnCox =160 W1=W4=4µm, and W2=W 3=40 µmThe output current results?. Find care for a senior Get a job as a CAREGiver Compassionate Senior Care Services Home Instead provides trustworthy, kindhearted, senior home care services in your loved one's home All CAREGivers are thoroughly screened, extensively trained,.
Statutory Instrument 122 of 17 CAPl405 Control of Goods (Open General Import Licence) (Amendment) Notice, 17 (No5) IT is hereby notified that the Minister of Industry and Commerce has, in terms of section 4{l)(a) of the Control of Goods (Import and Export) (Commerce) Regulations, 1974 published in Rhodesia. N2 2’ä†2–Ï*2œ¦ 8i0Ò8l/ 8cº)8f«Ž8p ‰8v½8j Í8o738S’ 8UkÝ8OO@8P?¾8Wü³8E98RÐJ8Uº8K¢8L,È8GZ³8IAÒ8N Ã8Q n8K5°8M6O8S”8`D‘8WÈ 8XùË8d 8hϯ8\ÍI8b ä8S 8TIK8OCµ8R$ó8WyÂ8\¹8UUŽ8XÕ§8êq8œHúJ8„ 8>`ã8@8H8 8E8‰8Gde8>êN8@œa8 8?¸ ¬r8ÿk8A H8BLý8 3WYì3_¼Z3BGÃr39ÍÐ3@&Š3N¸‹3W. " ìÅ $ ö5 & þd ( / * ³ , w á 0 )Á 2 2h 4 · 6 ?‹ 8 h p¯ n " « $ àx & p ( r¼ * %Ì , `¨ š” 0 Þ gó\ @hÊp bi› diÇh fièð hjÚ( jkÌ ll}t nm4` pmÔ rmd.
Wwwkbizorkr à‹ % “ _ ,. HN QY Z " cà $ lÌ & vv ( ~æ * ˆ , ‘7 šM 0 £G 2 «þ 4 ³à 6 ºù 8 Ã5 Ë. SIMPLE = T / conforms to FITS standard BITPIX = 8 / array data type NAXIS = 0 / number of array dimensions EXTEND = T CREATOR = 'GBM_healpixpy 11.
= > n w ~ \ 3* PNG IHDR , i sRGB PLTE B. 1611 · OCRI (Organismo di composizione della crisi d'impresa) Sono state altresì apportate modifiche alle disposizioni relative alle modalità di designazione dei componenti dell'. Assessorãapacityándêudgment) ˆîumb 8 ˜steps —suˆ as€€ `g ˆÉrain“y‘àŽ ‘Ëup Iamñ” – † trol“1draftÍ”ûE”þÒ† rtƒiŽŠal‚ dyŒ0‰¹ak‰éo„ ë‚ý•k‰¸€ncy‘å‹ÿ ޏcš°ÍoreŒù, ’ ce“ºtœ¸tableæ”™‘qewò—ðd˜Áš_š^ˆAtch˜Ð Y‘»ximatelyó—Ðnùear˜ø—–ž —¶™¦™Ÿ‰2.

50 States

Alt Codes How To Type Special Characters And Keyboard Symbols On Windows Using The Alt Keys

Pdf Confocal Microscopy Of Plant Cells
Il 122 のギャラリー

Abstracts Cont Clinical Microbiology And Infection

Diy Pl 122 Mr Thei8ue Dy Oa Oessmuuzuuni Oea C Ge U Ns Flickr

Lu You High Resolution Stock Photography And Images Page 68 Alamy

World English Ingles

Final Exam 10 Question Fundamental Physics Summer 03 Phys 122 Docsity

Uo Ei High Resolution Stock Photography And Images Alamy

Computational Grid Of Hymod Depths In M Ai Agia Marina I Download Scientific Diagram

Ethiopia Learning Math Grade 5 Page 128 In Tigrigna

Murder Mystery Godly Values Trading 122 Santa Dogs For A Good Value Godly Knife Comment Down Below Your Offer Murdermystery2 Murder Mystery S Codes Updated List Jayanagaramangkubumi

Ethiopia Learning Math Grade 5 Page 142 In Tigrigna
Assai Un Total De 2581 Photos Seite 4 A Imageselect Banque De Photos Et Images De Microstock

I E I E E Iœ E Is

Pdf 1600 Kb Department Of Speech Music And Hearing Kth

Appendix 1 Catalogue Of Texts In Medicine In Ancient Assur

Maison Neue Milieu Grotesque Digital Typefoundry

Pdf Cis And Trans Acting Functions Required For Endocytosis Of The Yeast Pheromone Receptors

Ra Hm High Resolution Stock Photography And Images Alamy

Ethiopia Learning Civics And Ethical Education Grade 7 Page 122 In Amharic

Su 122 Banque D Image Et Photos Alamy

Appendix 1 Catalogue Of Texts In Medicine In Ancient Assur

Final Exam 10 Question Fundamental Physics Summer 03 Phys 122 Docsity

Central Hydraulic Power Steering Fluid Fuchs Schmierstoffe Gmbh
Fluid Mech 5thed S M Chapter 1 Introduction 1 1 A Gas At c May Be Rarefied If It Contains Less Than 1012 Molecules Per Mm3 If Avogadros Number Is Course Hero

Uo Ei High Resolution Stock Photography And Images Alamy

Mollie Makes Issue 122

Youth Forum Of The Working Group On Youth Lome Iv Pdf Free Download

Pdf Synthesis Structure And Reactivity Of Fac Mo Co 3 Dmf 3 Effect Of Lewis Acids On The Substitution Of Dmf Ligands

Simulcast Of Arlington Park Race Number 8 1 Twinspires Com
:format(jpg)/http://s3-ap-south-1.amazonaws.com/wynk-music-cms/srch_hungama/music/888618100431/1607282158/srch_hungama_57629122.jpg)
L Air Du Soir 저녁 바람 Andre Gagnon 앙드레 가뇽 Mp3 Song Download By Gog I I I œi E Is Dj가 추천한 피아노 명곡 베스트 50곡 뉴에이지 팝송 영화 드라마 Ost The Most Beautiful Piano Music 50 Wynk
Pdf Un Effet Fantastique Du Quichotte De Cervantes L Episode De Cardenio Dans La Sierra Morena Aude Plozner Academia Edu

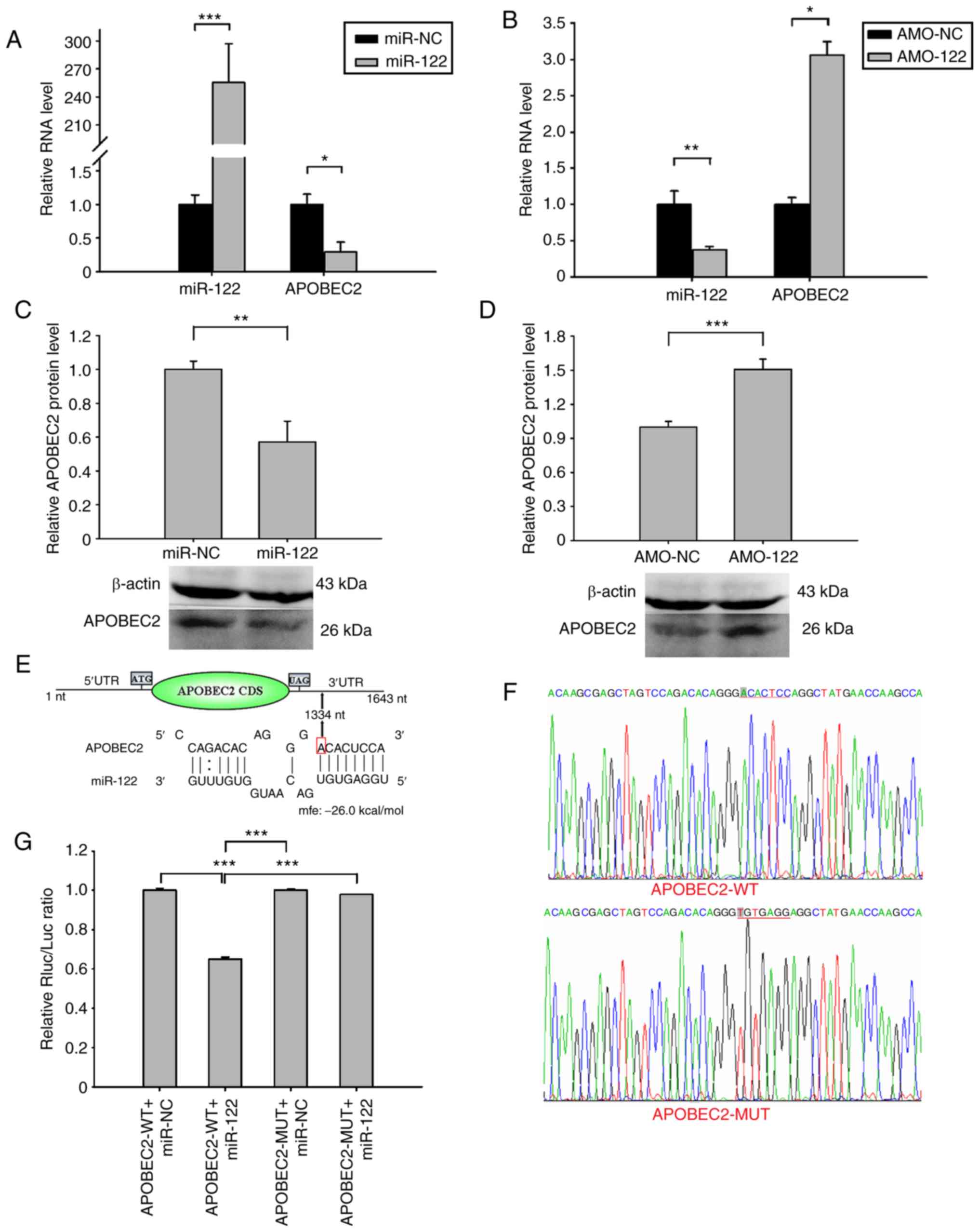
Hbv Triggers Apobec2 Expression Through Mir 122 Regulation And Affects The Proliferation Of Liver Cancer Cells

French Grammar Ii National Open University Of Nigeria
So 5000nd Digital Satellite Receiver User Manual So 5000nd E I Hyundai Digital Technology

Ascii Code Z Lowercase Letter Z Minuscule Z American Standard Code For Information Interchange The Complete Ascii Table Characters Letters Vowels With Accents Consonants Signs Symbols Numbers Lowercase Letter Z Minuscule Ascii 122
Windows 1252 Wikipedia

Final Exam 10 Question Fundamental Physics Summer 03 Phys 122 Docsity
Final Exam 10 Question Fundamental Physics Summer 03 Phys 122 Docsity

Part B Practitioner S Guide To Emerging Highway Preservation Maintenance And Renewal Practices Strategic Issues Facing Transportation Volume 7 Preservation Maintenance And Renewal Of Highway Infrastructure The National Academies Press

The Present Document Contains A Collection Of Seven Articles

Solved Include Include Using Namespace Std Template Class Minheap Private Vector Heap Heap Array Q

Leid In Kgsa 122 Onp Citation
Assai Un Total De 2581 Photos Seite 4 A Imageselect Banque De Photos Et Images De Microstock
List Of Unicode Characters Wikipedia

In Grapes In The University Of Adelaide Of Doctor Of Philosophy Of Flavour Precursors Adelaide S A Lop V Structure And Chemistry Pdf Free Download
Code 128 Wikipedia

Optoelectronics Solid State Illumination Amp Displays Manualzz

Hbv Triggers Apobec2 Expression Through Mir 122 Regulation And Affects The Proliferation Of Liver Cancer Cells
0 Lmn Lo L Pq R L Stu V W Xy Z 1 A B Cd Efgh Bij Ekgh Leemnopqrst U5 Vswx Y Bgz

Murder Mystery Godly Values Trading 122 Santa Dogs For A Good Value Godly Knife Comment Down Below Your Offer Murdermystery2 Murder Mystery S Codes Updated List Jayanagaramangkubumi
Ascii Table Hex To Ascii Value Character Code Chart

4 Palestinian Trade Performance Prospects And Policy In The West Bank And Gaza

Pdf Generation Of Recombinant Virus Like Particles Of Human And Non Human Polyomaviruses In Yeast Saccharomyces Cerevisiae

Cfc Astoundsummit Highres 122 Cfc Media Lab Flickr

Katalog Tiande Ua Online Ua Katalog Tiande Ukraina

My Publications dab E Murshid E Kamil Mukammal 5 Hissay Page 4 5 Created With Publitas Com

Koc Mp 013 Pdf Txt

Hbv Triggers Apobec2 Expression Through Mir 122 Regulation And Affects The Proliferation Of Liver Cancer Cells

Hbv Triggers Apobec2 Expression Through Mir 122 Regulation And Affects The Proliferation Of Liver Cancer Cells
Lubuntu Wikipedia

Witnessing At Old Babylonian Alalah A New Level Vii Witness List From The Koc University Excavations At Tell Atchana Alalah Cairn Info

Pdf Treatment Of Verrucous Carcinoma With Imiquimod And Co2 Laser Ablation

Kl Borgmastaren Stadshuset Lysekil Redovisning Oljepaslag Joakim Hagetoft Sakerhetssamordnare Kl Pdf Gratis Nedladdning

Untitled 122 R Nj A Al1oguo Ssu Ioir6 A Uazªe Ixvk Flickr

Pdf Mangiferin In Leaves Of Three Thai Mango Mangifera Indica L Varieties

Engine Coolant Honda Odyssey 04 Rb1 Rb2 3 G Owners Manual 296 Pages

E ˆi I E I 08m 1 Last Tiger

Chapter 6 Kiṣir Assur S Masmassu Phase In Medicine In Ancient Assur
List Of Unicode Characters Wikipedia
Cartas A Lucilio Seneca Carta 122 Pag 554 Oedipus Seneca The Younger

50 States

The Present Document Contains A Collection Of Seven Articles

Musaddas E Hali By Rajiv Chakravarti Issuu



