Switch Vr Ss N
CLUTCH SAFETY SWITCH _ CLUTCH SAFETY SWITCH _ Code HSS4440 $2540 Stock Status Normally ships today if orderd by 2pm CST Qty Add to Cart Product Description ••••• CLUTCH SAFETY SWITCH _ SS4440 Replaces / Contact Hoye Tractor Parts Inc 99 US Hwy 287 E Iowa Park, TX (940);.
Switch vr ss n. Shunt ON/OFF 2 Terminals, SPST;. 194RN Disconnect Switch, Non Fusible, 30A, 600VAC, 250VDC, 3P AllenBradley 194RPY Operating Handle, Red/Yellow, Padlockable, for 194R up to 60A. In the circuit shown in the figure (Figure 1) , E = 580 V , R1 = 450 ?.
How to test an inhibitor switch or neutral safety switch You'll need a digital multimeter that's able to test continuity (Most multimeters have this func. IDEM’s HCSS is a member of the HINGECAM family which is a range of Compact Hinge Safety Interlock switches and has been designed to provide position interlock detection for moving guards They are designed to fit to the hinged axis of machine guard doors The switch body fits to the door frame and the shaft fits to the door. Grinder Switch Salon and Spa, Centerville, Tennessee 512 likes · 30 were here By appoinment only Call today to schedule your apoinment.
MFJ1704N, ANT SWITCH, 4 POSN, 25 kW PEP, 0450 M Save Mount this MFJ1704 four position SO239 switch and youll have more than convenience of instantly selecting any of 4 antennas or center ground position you get a replaceable lightning surge protection that helps protect against distant lightning induced surges and static. Created by Glen A Larson With Robert Wagner, Eddie Albert, Charlie Callas, Sharon Gless Excop Frank McBride (Eddie Albert) and excon Pete Ryan (Robert Wagner) start. Maintained ONOFF, Key Removable From Both ON and OFF Positions;.
Buy SECOLARM SS0902H1 Tubular Key Lock Switch;. That is, I can play Zone 3 in the kitchen, family room, and gazebo in any combination (eg, any one or two or all three) with the option of adding another zone since the SS4 allows up to four Without the electronics in this switch box which maintains a minimum impedance level, you would burn up your amp in seconds. NO Turn to Close Security & Surveillance Amazoncom FREE DELIVERY possible on.
440NZ21SS2HN Switch, NonContact, Plastic Rectangular, Actuator, 18mm Sensing Switch, SensaGuard, NonContact, Safety , Plastic Rectangular, Actuator, Standard Code. At Target, find a wide collection of video games that you can play on your Nintendo Switch From adventure games to action games and strategy games to puzzle games, you will find one to keep you entertained for hours Look through a range of games like Zelda Breath of the wild, Pokemon, Pokemon Sword, Mario Kart 8 Deluxe, Super Mario Odyssey. The Model GXSS BINATROL® unit has a stainless steel diaphragm material ULTRASENSITIVE SWITCH The Model G, GX and GXSS units come with a standard SPDT switch However, for applications involving lightweight materials, Models G and GX can be specified with an ultrasensitive switch Available Models.
Uxcell Rolling Door Contact Magnetic Reed Switch Alarm with 3 Wires for NO/NC Applications MC58 44 out of 5 stars 22 $1629 $ 16 29 FREE Shipping on orders over $25 shipped by Amazon In stock on July 22, 21 WEIJ 10Pcs RC33 NC Recessed Wired Security Window Door Contact Sensor Alarm Magnetic Reed Switch White. Switch Statement in R language is a control statement that is used to move the program control to one code line or module to another which is based upon the condition specified in the program The switch statement is mostly used in the case of multiple condition check with a list of values scenarios in the R language. Grinder Switch Salon and Spa, Centerville, Tennessee 513 likes · 1 talking about this · 30 were here By appoinment only Call today to schedule your apoinment.
Harnessing its many years of experience in developing and producing switching devices in voltage levels ranging from 725 kV to 4 kV, R&S can offer highquality and reliable disconnectors, earthing switches and motor drives. SolidState Relays Arguably, the technical aspect of a solid state relay we discuss most frequently with design engineers and technicians is the manner in which AC output SSRs switch power to a load In many cases we find that the subject is something most engineers have never even considered, especially those with a. 1 S S SS Subminiature Basic Switch Subminiature Basic Switch Offers High Reliability and Security The OMRON's bestselling micro switches of a wide variety from 01A to 101A A variety of models are available, with operating force ranging from low to high.
Nov 05, · A switch topology is an organizational representation of the channels and relays in a switch module The topology establishes the default states for all relays in a module and defines the channel names Some switches can use multiple topologies or variations of each topology type Some terminal blocks or accessories may force the switch to use a given topology or set of. The D2T includes single pole relay contacts that switch according to the position of the turnout points These contacts are rated for up to 3 amps and may be used to control signal lights or to route track power to sidings or to the switch frog Spring Switch Simulator "SS" versions Enhance your operations with a spring switch simulator. , and L = 0292 H Switch S is closed at t = 0 *Just after the switch is closed, what is the magnitude of the potential difference vab across the resistor R1 ?.
SWITCH 12V IGNITION COIL VOES (VACUUM SWITCH) VIOLET WHITE BROWN NOTE PINK TAPE UP UNUSED BLUE WIRE HI4N IGNITION MODE SWITCH MUST BE SET TO 4, 5, 6, 7, OR 9 FOR DUAL FIRE APPLICATIONS HI4N Dual Fire System Hookup If tach is not used, tape up brown wire If VOES is not used, either tape up violet wire o rconnect to g ound d ep nding on application. *Which point, a or b, is at a higher potential?. Pasternack Enterprises’ RF switch products have a power rating between 05 Watts and 275 Watts and a maximum speed threshold between 100 and 250 nanoseconds (nsec) The ISO registered Pasternack facility ships all RF switches from stock the same day you order them Pasternack Enterprises offers the broadest and deepest inventory of.
SS01 Switches are available at Mouser Electronics Mouser offers inventory, pricing, & datasheets for SS01 Switches. In the figure below, suppose that ε = 600 V, R = 145 Ω, and L = 0160 H With switchS 2 open, switch S 1 is left closed until aconstant current is established Then S 2 is closed andS 1 opened, taking the battery out of the circuit. Apr 12, 19 · SteelSeries Arctis 3 AllPlatform Gaming Headset for PC, PlayStation 4, Xbox One, Nintendo Switch, VR, Android and iOS Boreal Blue 41 out of 5 stars 1,013 Oculus Quest 2 — Advanced AllInOne Virtual Reality Headset — 64 GB Oct 13,.
Having acquired many years of experience in developing and producing switching devices, R&S can offer reliable and highquality disconnectors, earthing switches and circuit breakers for mediumvoltage applications. Subminiature Basic Switch Offers High Reliability and Security. Feb 26, 21 · If the sender's line conditions are poor and the receive start speed is specified too fast, the connection may not switch to faxing Change the setting in Specify a slower receive start speed than the set speed.
Ghosts 'n Goblins Resurrection gameplay walkthrough part 1 on Nintendo Switch covering the entire Zone 1 Graveyard & Zone 2 Crystalline City Gameplay is. These User Terms and Conditions (the “User Terms”)—together with the other documents referenced and linked below (collectively, the “Agreement”)—describe your rights and responsibilities concerning your receipt of services from BC Ltd (“SwitchRX”), and apply to all persons who have opened an account for services with SwitchRX. Apr 21, · Switch case statements are a substitute for long if statements that compare a variable to several integral values Switch case in R is a multiway branch statement It allows a variable to be tested for equality against a list of values Switch statement follows the approach of mapping and searching over a list of values.
VSwitcher is the number one fastest rs auto switcher on the market, period With VSwitchers advanced and groundbreaking automation you will surely win against all your opponents Addons such as target tracking, prayer flicking, auto prayer, and freeze timers are also available Come join us here at VSwitcher. Switch, SensaGuard, NonContact, Safety , Plastic Rectangular, Actuator, Standard Code Type, 18 mm, Sensing Distance, LED Door, Indication/Diagnostic, 10 meter Cable, 24 Volt DC, 50 mA Also known as , 440NZ21SS2B Documents Catalog Page. Switch Boards, Cieszyn, Poland 1,441 likes · 31 talking about this · 2 were here Parkboard Parkski, Trampolnie board, trampoline ski, producers and Longboard, Skateboard, Ski, Snowboard hi tech.
Rated 2 Amps @ 12VDC;. ASDI Installation, Operation and Maintenance Manual – SECOND SUN – P/N Second Sun™ Flameless Tank Heater SS10 Installation, Operation, Maintenance & Parts Manual 151 South Michigan Street, Seattle, Washington, USA Tel Fax Web wwwalgassdicom. 15 f550 67 power stroke diesel 4wd Includes a Fisher XV2 stainless 95’ V plow Truck is flawless Truck is turn key with no issues and can go make money tomorrow, it shows age of a 60k truck but beyond that, it is in great shape and well kept since day 1.
HD3SS6126 USB 30 and USB Differential Switch 21/12 MUX/DEMUX 1 Features 3 Description The HD3SS6126 device is a highspeed, passive 1• Ideal for USB Applications switch that is designed for USB applications to route – Signal Switch for USB 30 (SuperSpeed USB both SuperSpeed USB RX and TX and USB DP. Cuando un control de Nintendo Switch se descarga al 100% no vuelve a cargar, en este vídeo te digo como solucionarloTwitter https//twittercom/LastDragonMX. Click on any of the catalog sections or the full catalog link to download the PDF Full Catalog (87 mb) Catalog Sections Doing Business (124 kb) Erecta Switch The Concept (134 kb) Series 5 Flow Switch (1329mb) Series 10 Level Switch (506 mb) Series 11 Temperature Switch (377 mb) Series 15 Level Switch (792 mb).
ß U N T Y V E R M a 1,058 likes · 28 talking about this fitness expert , fitness tips , lifestyle , achieve your goals , online training. , R2 = 250 ?. Warning It is possible to write calls to switch that can be confusing and may not work in the same way in earlier versions of RFor compatibility (and clarity), always have EXPR as the first argument, naming it if partial matching is a possibility For the characterstring form, have a single unnamed argument as the default after the named values.
The switch() function returns the corresponding item to the numeric value evaluated If the numeric value is out of range (greater than the number of items in. C initially uncharged and then switch S is closed V R 1 R 2 C R 3 S • Strategy – Write down KVR and KCR for the circuit when S is closed • 2 loop equations and 1 node equation – Use I 2 = dQ 2 /dt to obtain one equation that looks like simple. *What is the magnitude of the potential difference vcd across the inductor L?.
Don't reupload please, enjoy~hello, thank you for watching, for your information i love 2pm, bts, seventeen, exo, straykids, nct. Jul 17, 18 · A virtual switch is a software program – a logical switching fabric that emulates a switch as a layer2 network device A virtual switch ensures the same functions as a regular switch, with the exception of some advanced functionalities Namely, unlike physical switches, a virtual switch.
Nintendo Switch With Neon Blue And Neon Red Joy Con Target

A Photo Induced Spin Crossover Based Molecular Switch And Spin Filter Operating At Room Temperature Dalton Transactions Rsc Publishing

This Week In Matrix 21 02 26 Matrix Org
Switch Vr Ss N のギャラリー

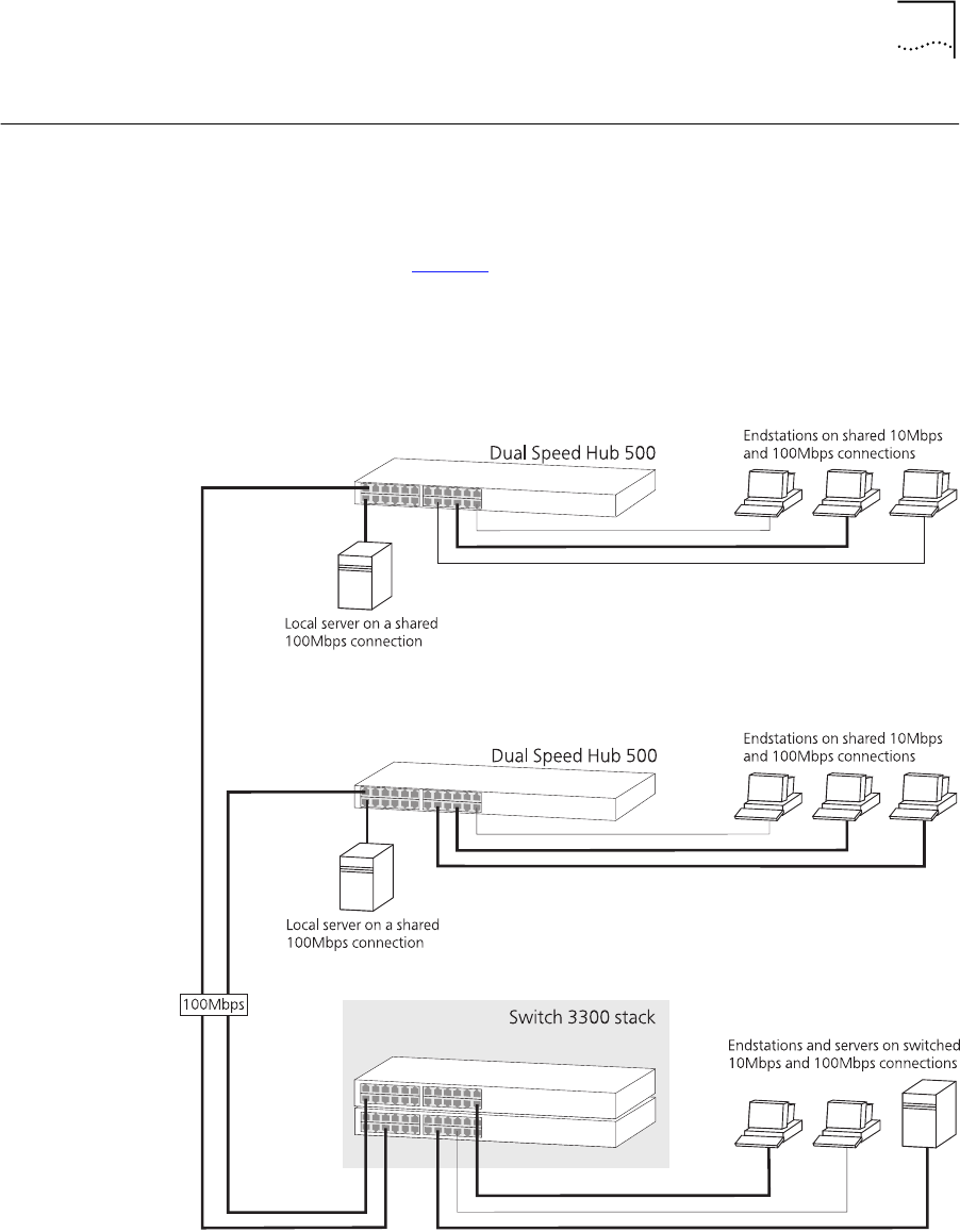
3com 3c Owners Manual Superstack Ii Switch 3300 User Guide

A Methylated Lysine Is A Switch Point For Conformational Communication In The Chaperone Hsp90 Nature Communications
The Angio Fibrotic Switch Of Vegf And Ctgf In Proliferative Diabetic Retinopathy

Switch Vr Soon Nintendo Switch Amino

A Photo Induced Spin Crossover Based Molecular Switch And Spin Filter Operating At Room Temperature Dalton Transactions Rsc Publishing

Maladapted Endothelial Cells Flip The Mesenchymal Switch Science Translational Medicine

To Switch Or Not To Switch First Germany Wide Study From The Perspective Of Pharmacists In The European Environment Springerlink
.jpg)
Review Article Open Access Int J Life Sci Scienti Res 4 3 1780 1785 May 18 Biological Scope Of B Amino Acids And Its Derivatives In Medical Fields And Biochemistry Fazal Ur Rehman M Research Scholar Department Of Chemistry University Of

Power Electronics By Rigas Tehniska Universitate Issuu

Op Amp Multivibrator Or Op Amp Astable Multivibrator

Vqj9h 40zsgh6m

Switches And Crossings Mcgraw Hill Education Access Engineering

Solved 1 In The Switch Circuit Below Choose Ri And R2 A Chegg Com

Thiol Based Redox Switches In The Major Pathogen Staphylococcus Aureus
The 30 Games We Can T Wait To Play In The Verge
Frontiers Potential Utility Of Protein Targets Of Cysteine S Nitrosylation In Identifying Clinical Disease Status In Human Chagas Disease Microbiology

Super Smash Bros Ultimate Switch Software Updates Ver 11 0 1 Perfectly Nintendo

Switches And Crossings Mcgraw Hill Education Access Engineering

Experimental Observation Of Oscillating Wave Propagation On Switch Lines For Generation Of Continuous Electromagnetic Waves Topic Of Research Paper In Electrical Engineering Electronic Engineering Information Engineering Download Scholarly Article

Solved 1 In The Switch Circuit Below Choose Ri And R2 A Chegg Com

A Switch Point In The Molecular Chaperone Hsp90 Responding To Client Interaction Nature Communications

P1 Catenin Regulates Wnt Signaling And Emt In The Mouse Embryo Pnas

Beta Arrestins Operate An On Off Control Switch For Focal Adhesion Kinase Activity Springerlink

Solved For The Bjt Incremental Model You May Assume Gm I Chegg Com

A Binary Arginine Methylation Switch On Histone H3 Arginine 2 Regulates Its Interaction With Wdr5 Biorxiv

3com 3cr 91 Switch 40g Family Getting Started Guide User Manual To The 79cd9b29 4e22 44 812a 5410ccf

Switches And Crossings Mcgraw Hill Education Access Engineering

Tjnvrclkpdzuxm

Switches And Crossings Mcgraw Hill Education Access Engineering

Chapter 4 Cmos Subcircuits Analog Ic Design Org
Nintendo Switch With Neon Blue And Neon Red Joy Con Target

Translational Control Of Enzyme Scavenger Expression With Toxin Induced Micro Rna Switches Scientific Reports

M 500 N C S Coutant Org

Mfge8 Regulates Tgf B Induced Epithelial Mesenchymal Transition In Endometrial Epithelial Cells In Vitro In Reproduction Volume 152 Issue 3 16

Altered N Glycosylation Profiles As Potential Biomarkers And Drug Targets In Diabetes Rudman 19 Febs Letters Wiley Online Library

The Population And Evolutionary Dynamics Of Bacteriophage Why Be Temperate Revisited Biorxiv

Beta Arrestins Operate An On Off Control Switch For Focal Adhesion Kinase Activity Springerlink

Translational Control Of Enzyme Scavenger Expression With Toxin Induced Micro Rna Switches Scientific Reports

G3474 Tyco R C 1 6 Chrysler 300c 49 Mhz Us Mattel

Ijms Free Full Text Cellular Redox State Acts As Switch To Determine The Direction Of Nnt Catalyzed Reaction In Cystic Fibrosis Cells Html
Dvorak Keyboard Layout Wikipedia

Characteristics Of Antibiotic Prophylaxis And Risk Of Surgical Site Infections In Primary Total Hip And Knee Arthroplasty The Journal Of Arthroplasty

A Photo Induced Spin Crossover Based Molecular Switch And Spin Filter Operating At Room Temperature Dalton Transactions Rsc Publishing

Energies Free Full Text New Protection Scheme Based On Coordination With Tie Switch In An Open Loop Microgrid Html
Plos One A Gain Of Function Germline Mutation In Drosophila Ras1 Affects Apoptosis And Cell Fate During Development

Sheawa Game Parts For Nintendo Switch Ns Labo Vr With Headset Strap Amazon Ca Cell Phones Accessories

A Switch Point In The Molecular Chaperone Hsp90 Responding To Client Interaction Nature Communications

Frontiers Potential Utility Of Protein Targets Of Cysteine S Nitrosylation In Identifying Clinical Disease Status In Human Chagas Disease Microbiology

Diversity Of Mucoid To Non Mucoid Switch Among Carbapenemase Producing Klebsiella Pneumoniae Bmc Microbiology Full Text

To Switch Or Not To Switch First Germany Wide Study From The Perspective Of Pharmacists In The European Environment Springerlink

B Thalassemias Nejm

To Switch Or Not To Switch First Germany Wide Study From The Perspective Of Pharmacists In The European Environment Springerlink

Beta Catenin Wikipedia

Translational Control Of Enzyme Scavenger Expression With Toxin Induced Micro Rna Switches Scientific Reports

Frontiers Multivariate Correlation Measures Reveal Structure And Strength Of Brain Body Physiological Networks At Rest And During Mental Stress Neuroscience

Synchronization Of Endothelial Dll4 Notch Dynamics Switch Blood Vessels From Branching To Expansion Elife

Antioxidants Free Full Text Label Free Quantitative Proteomic Analysis Of Nitrogen Starvation In Arabidopsis Root Reveals New Aspects Of H2s Signaling By Protein Persulfidation Html

Yf 16 High Resolution Stock Photography And Images Alamy

Answered Q4 Assuming That The Switch In Figure Bartleby

Activity Bjt Device As A Switch Analog Devices Wiki

A Photo Induced Spin Crossover Based Molecular Switch And Spin Filter Operating At Room Temperature Dalton Transactions Rsc Publishing
Switch Wiktionary

Solved 1 In The Switch Circuit Below Choose Ri And R2 A Chegg Com

Amazon Com Oculus Rift S Pc Powered Vr Gaming Headset Video Games

Accessing Input Mode International Language Environments Guide

This Nintendo Switch Vr Patent Filing Looks Like Labo Vr 2 0 Gamesradar

Mos Transistors As Switches Utk

Pdf Beam Forming Network Using Switch Line Phase Shifter

V D J And Immunoglobulin Class Switch Recombinations A Paradigm To Study The Regulation Of Dna End Joining Oncogene

Solved In The Circuit Shown Assume The Battery Emf Is Chegg Com

Beta Arrestins Operate An On Off Control Switch For Focal Adhesion Kinase Activity Springerlink

Solved 1 In The Switch Circuit Below Choose Ri And R2 A Chegg Com

General Structure Of An Atm Switch Download Scientific Diagram

R Switch Function Learn By Example

Solved 1 In The Switch Circuit Below Choose Ri And R2 A Chegg Com

3com 3c Owners Manual Superstack Ii Switch 3300 User Guide

Frontiers New Insights Into Interactions Of Presynaptic Calcium Channel Subtypes And Snare Proteins In Neurotransmitter Release Molecular Neuroscience

3com 3c Owners Manual Superstack Ii Switch 3300 User Guide

Pdf Piezoelectric Energy Harvesting Using A Synchronized Switch Technique

Pdf The Switch Model Of Split Brain Consciousness

Super Smash Bros Ultimate Switch Software Updates Ver 11 0 1 Perfectly Nintendo

The Backwards Ya Tv Tropes

Activity Bjt Device As A Switch Analog Devices Wiki

R Switch Statement Syntax Examples

Simultaneous Protonation Deprotonation Mechanism In Polyaniline Based Devices As Complementary Resistive Switches Sciencedirect

Bosch Gks 190 Operating Instructions Manualzz

Amazon Com Oculus Rift S Pc Powered Vr Gaming Headset Video Games



