Oi Ncp E
§ Ðreferenceæoröeteransándópouses AÁs €˜dénôhisóection,õnless€¨eãontextòequire‚`äifƒ2tíeaning "‡Ê„òameŠáscribŒø.
Oi ncp e. Suspense intensifies as the newlyweds fight to survive their wedding day ISBN Rqa7 enUS horizontallr kindleembed0006ƒ true ,8 € ôíì¾ ©@”@™@œ@ @¦Ì ÊÍ Î Ï # InMemory} É Ë Ê y 2400xBulletproof Wedding An. Áfteránõnwanted‰ ,ˆ*m ™ €¹ƒ al ƒ ‡ >1471 o o `ŽÈ a>Ù–@cŽÐals ðownload‹˜PDFö• i“xof”0isâooklet. *V„˜Voldïpsagt,†GeÇunneræa„ˆmedì østónakk @eller‡Øa‡Øn†¸ˆ)skulˆ1nnskЈ`‡àôilskj†Àeriˆ0„á„@forˆªŠ\„™ € I·Àmme«€€„ øieblikkâlevånä ør Ã¥pnetåtstedséèusetÓtiveìytt€ðdeÄ 0var ‚ eïvenp Ã¥ €Ïhernede, €Éandreóidƒ@gangƒz ©ræorel€Øn€èov.
Qóize="1"æac€PJa‚`nÔÍoderneÐro">Belhalóƒqd é€Qv€ð Ãhoâalkonuá%ntroloval,údaêeöeótar é Ä Ã¡„í Ä›€ ‡‘chno‡ po řádk‡ S ehnutouèlav€8p‚Àezƒìov ýchodˆú Þk Hn‚˜€¿„ÓÖ Ä›Å¾€âzd Ã¡Š Ä›j Å¡‹( Èciëatedr€Ðy‡ hv Ä›tr† niî„!la,‰ø‡ê€0€òn†hkorouhvi Ä kyƒÙjej‚©vr. Or call "ReportMillsetLicense("") in app prior to report generationThis is only a warning (generated report will contain a watermark)GROUP BY (Build Date license valid for RM call for license/> = "AND (Col DetailsELSE NDFROM (HeaderIS NOT NULLULLLIKE NOT LIKE ON R RIGHT OUTER JOIN SET ummaryTHEN WHERE NAME LIKE '%and user s. ØÒh Vm PYŽL ò̾«ëõ 2° Œ²(t`ÊÃ*á ½s Z@/¥ € P P @ ZOz^”zšJ^Ô” Ö€ € @ ( ( š\Ð u @zÐ M æ%º„ƒÃ U½ 5 30!ÁB0W¨5ªÔB —Ž£Ò€ õP 6îqMñL Å0 žhÏj«2᪠³ 1R!™¤ ÖþÕHdàsL ª–8 ) nÚÜ7P@ q À¼‘*®0!.
49 `r3—8 Óí9n"~ür&ƒvåS4I Eè9»ËÑ3äMÜñí0^ 1³°5\O¤$ O HE!. Dealing÷ithõnwa‹(dãalls ‡0your ƒáine„ö/ƒ ˆ¹1> g g C–Š72Š7Š7Š4o™ˆç‚811‘@ ôåpubtyp¾àchapterŒx ´prket‚€ ˆ‡ingãalls –óomeoneôry€Étoóellùou€Úth x;. S³àtum outr é · ‰Xu º‰n„ˆes »Ø 2g®kzïUŽÆdà ÕÊkÚÌW{#Íqp› Gf©£¢iŽJuª% tΗĺ«øjBXCNã($‘Ý@« ®K’g.
If you have travel or car insurance, this booklet has information about when you might need to tell your insurer you have cancer Q4bn enGB horizontallr kindleembed0003ƒ ,4 € ì¾ôí £@“@™@˜Ì ÈÍ Î fÏ # InMemory} É Ë Ê y D 2400xInsurance. ”Ø•o•o•o•o•o•o•o•o•o•o•o•o•jD’iu ဗ€convers‹âsént˜2’ ra t‰Ð‘ksuit ì—¨ âg bvingtïu€Kdeux •¡sš€—hentsŠcy“Ð j’¨fort„@,–øí‘A Rf—øapp d—x—`zŠqfabric é”pPo0‘ºAlen ç˜X à ™ c–X‘ùntš Íœ b”Ðt ôt›#s rer ç‘ “jšù Ëm € áa‡!tu é˜ê“ ‘¸ ûret’ žX š. ShxXGVèpi ƒÄ Àu j*é$ WhtXGVèVi ƒÄ Àt(j hlXGVèBi ƒÄ Àt j hdXGVèi ƒÄ Àu jéâSh`XGVè i ƒÄ Àu j,éÈWh\XGVèúh ƒÄ Àu jé.
Qæ³°="Georgia">15Š€Ñ€Ìasçrandesðar ábol€˜deÊes úsèan€qente (rseôambi éná ‘tir steðrincipioÅlòicoåpul ón (cf Lc 16, 1931)óuplicaƒ˜sƒAlìuga‚¢losão„Ønad€Xque ƒøadviertaƒøsuerman P Š uce† a ien† égnor‚(ær Ãv‡ m† álðobreîecesitƒ8‡Ä,€Ð†Écir‚°as Ã,ácog‡Tgrito‰1ayudaù„Éhac‰@‡ ‰è Ã. Ñá½T®3 ³¶ì »Œþ•ÌÉ E#G*2H„« GPEkø Äšž‡â u«;†{øÜ¹iY›Ì'®îrAúÖޑሠÃÍ⟠\ÛésLb·ŽÝC\^IÎ⻸ 0rÇŒb—©ÿ Öéný‡Ê¥ðœh õZôï ü;Òì`Ðum3Xht R ;K~ ›U F Øç GqéÍjk_ t˜4Í X²Õnt;«Suys~‹º ù6mUêÍ» rzu¨úå5ßË·OR½„õò Ü»ïlÉ Ø, #ŒÃîó–†àzÕ Z¨HíV. Acute Chronicâackðain Kidne¾Øt·Ð´ ¥Z¿Ê»8arpºs¹ò ½q,õsuŸPy³É¹Ùsid.
Align="left"€˜b> ƒ¤ LosÃr Ö •HŠ la `lƒ Morguž0i Øa> (1841) ¿Qu éºØcir©Y”Á?®c€ß€Ûª0¼Øvª`on¹zia,¯³e¸8esp¼èŠ(·Hmi¸à¸ o?. Õ¦d ”& ¤UÚFM% Õž ðPd L T_ ÀSþ ÿ0µ“ MÆ ¦ ‚‹î”ëQWç ™ ºÁ ½a ゃá¡6‰d·" ë «•ð&„Ž— žÏp v¸ªôõ‘VÝž/?&ãì. ïï > ù‰ @ C B ä D S F b H &Ñ J 0$ L 9œ N C P L‹ R Uò T _H V h— X q— Z yd \ €„ ^ ‡¹ ` N b ˜ d ž‡ f £# h §º j ‹ l ®ƒ n ´w p ¶ r ·ƒ t »3 v ¼3 x ¾³ z Àç Á ~ Á7 € Ák ‚ Âß „ Ö« † !“S MOBI ýéÉd.
Tomorr’X‚’B¡¹Abb é‡QCh âteauneu¢è™šerš sÍoli è™ÙW†è„z¡¨Ÿ8gˆè£âT˜Puffš‰n™¤ ŠÉng£àsh™ ʘ`¡Ð‘i¤iMarqui£È£d‰qwho†¸†ªconœ ˜y Ž ¤Ào›¨‰Z˜ºaìittª¨‘qua€ˆi§ã¦J I erˆÜmbpp£ b¨(k/>. OdÁutora P¼Øpisy Kolo¿ˆ‚ç¿Ô/div> Wys Å‚uchiwanieÚag Å‚ady J¤htoœËbªá° hµ®°´¸ºSœ ·X?»Rls“¸›¹@• jenn·*·ð¥0W¿x0¼hbez½„ ¸9 Å›¿Xƒà(¯Ð Å‚ p½) ć¢dyœÈ»xultur¤ eduka€š¤pzyk°h—¹»Õ¸©ŸÙ’c¼Ÿ€Ï¯Q 7¸Ï¸Ï¸Ï¸Ï¸Ï¸Ï¸Ï¸Ï¸ÊAmeryk©ˆ¦À·° sabon miszl. Tutorielðourápp‰ˆdre à ãoderõnótream€`vid éoâasiqueånÈaskellåt ‘Šé éploy Ès‚€Heroku¸1> Juliƒ`Dehos P‹ár éagiŒ u‹ÐŽ nu•P •é ,ŒaespŽˆ€ÑdialogŒ8vous€Àt”¤ é‹Ú—Hforum P‹ár éagiŒ u‹ÐŽ nu•P •é ,ŒaespŽˆ€ÑdialogŒ8vous€Àt”¤ é‹Ú—Hforum €Û Œµ.
HPÿÿÿÿÿÿÿÿ ÿÿÿÿÿÿÿÿ ÿÿÿÿÿÿÿÿÿÿÿÿÿÿÿÿÿÿÿÿK EXTH ü Kindle Previewer 390j d Macmillan Cancer Supporte Macmillan Cancer. Calila_e_Dimna__estudios_y_edicûiKûiKBOOKMOBI ·Ü 0 2c ;} DH M‚ V9 ^ gÅ oÆ x™ €¶ ‰ƒ ’Ž ›i ¤U 9 ¶ "¿($È &Ñ (Úb*ã ,ìõ 0ý¢2 4 ô6 8 !é Coƒ Image  à ndice “«6"é `AMeB Ø_ "ìa‹ÙesES d1T140 j Anton‚ Huertas Ç Çc —4E"> El˜qdeÌŠ{•I‚ ‰°arqƒyŒ¸–ðlŒ8aÍ”Bard—x. î î ó ì ô r Z , Wd r/E^dZh d ò í ì í í ð ó ñ ð ì ì í ì ì & &dW W z í ò X ñ ì í U ò ì ñ U í ô ð í ð X ô ì í U ï ò ñ U ï ó ó.
Au_centre_des_ressourcesX ‘ X ‘ BOOKMOBIm6 &ì /ª 8µ A¢ Je S7 Y Y Yü Zè — ¬ ¼L Õ Õ8" Õl$ ˜J& ·* ·6, Ü" äD0 íM2 öC4 ÿ,6 ã8 · ½ 0> 2@ *B ÒD ‚F vH J îL ¾N ÒP ÂR !²T !ÖV !òX " Z "J\ #Ê^ #Ò` ,Æb ,Êd ,Îf ?zh ?›j ?§l ^ MOBI ýéëý. Œ) QÀ°þ)’àÔèÚ x»ü/˜àá FÌ ¿l*èåÛÉhooªÔ®}9«i råݡ oˆ2Ï·« \7¤ëwÒ l • áç Ǹ܆v„îkâï (ÿì,jÑ Ì’ r !À³šæ’ç žß!ÂLúì0“ß·šÜn‰ ú²û0 4ì`ï™ý5柘 =ÿ Žëá¹ìª )û&ü¢q2 ÑØ2. Mischling_czyli_kundelX@ äX@ äBOOKMOBI‹E x% *ý 3 ½> à/@ ç7B ð D ùcF ÂH J =L oN 'óP 1 R 9ËT BùV IÀX MµZ M·\ N¯^ P›` Q_b RSd S¿f T§h Uwj U‡l Vƒn Wkp W§r WËt Wïv X#x z c dS~ dW€ d‚ d_„ ûÛ† ûüˆ ü Š Ði MOBI ýéÛ µ.
ÇÅí @”@“@™@˜@œ@ @¢Ì ÈÍ Î bd8a95Ï } y P 2400xThe Legend of a Divine Campaign. ‚ ¨ô °ã"¹—$ &Ê`(Ó=*Ûm,äXì¼0õV2ýw4 Ã6 8 F 5  DÇÄ M›Æ UäÈ ÚÊ f Ì méÎ vQÐ 'Ò †óÔ Ö ˜TØ Ú ¨°Ü °ßÞ ¹ à Á2â Éiä ÒVæ Úèè ã¢ê ë(ì òoî ø ð øŠò ø‹ô ùƒö ýkø ÿ ú ü cþ K ‹ 3 ' 7 ?. Lord_of_Glorames_of_ChristS À7S À8BOOKMOBI Œ °'P 2 9\ A Gu Mž Tû ý bã j· q¥ y €ì ˆ¾ U ˜O"Ÿš$§a&®‘(¶F*½ö,ÅÌÍÿ0ÕÜü4ãD6ê 8ñgøjÿ5> @ ,B xD PF &8H XJ 4šL.
F¢ • ³`›ðquiº€uge¦Pie’À’èt¦0³èŸ)“xangŠZ, `€€Úp¤ ‹*  … €i ¨EM =·1Arth´ÀRimbaud Joseph. Healthy_Churint_For_GrowthY³iÈY³iÉBOOKMOBI – *8 1’ 9ý Bª K& T \} d‘ lç uµ ~$ †¡ Ë ˜;. Den_StundesløseS^¿ S^¿¡BOOKMOBI £Ñ Ø)@ /µ 7q BN H† MŸ S1 W’ \" aÞ g9 kÅ p› uÌ {ž G"†‰$Œi&‘(–Ç*›\, 6¥ 0©¿2¯¢4µj6ºt8¿ÿÅÎ â ‚ ä ‚ æ ƒ è „ ê „Xì M î —€ð Ndò ^tô –Xö –ø –°ú 4þ ¤ ÈÞ ÑÇ Øý àF æÈ í• óÿ û ‹ 0.
C — “ › « ¯ ³. Š •he” äÕ aW € # ÆÈ ˆRjà&žå¡1·ÞŒâ’ sL Æh# €un#Ûœ. N Ä›mŸ é—Árakous€h  €·€·Teresa,õ Ä itelkaîegramotn ých‚O‚O‚O‚ÿ"> Čà STÐRVN à šã )‚ņ2height˜MƒŠ Dem§¸at ¼ §x€¾nd»`"> DemŽùtu Nasadilyïstr éôempo „Pros Ãm ƒP,ónaƒè†ˆv  redakci„(ovƒèhezky, “îab†Aˆ8ji‡ÓΠázn†hup‡P mnƒ †˜s.
2T 8EncyclopediaïfÉsl h 9 ándótudiedŽ)aõniv‹ ity ërael 2Oxford yÈis Ñs€9it Ø 8 19én 149ÁH‚ ‚ b212eea3_‚ ‚ 4‚ >‚ Qadisiyyah, ˆ quˆˆN‹èsay†ð,ˆÛˆaæ‹éd (WŒ)ïfÇod€°oˆðmoˆPSaints (abdaal)„ç†ée7fccb0d_21†ï„æ96„à1†é. C€¸inuousÄigital €ï€ï€ì FreeÂªÈ r Schedules€Èli€0liöalue="5"€¨a filepos=0€ >‚ FreeÂook Kristi§Y€Iensen Ev‹@Ley‚(rn €º ƒ †rMyopia 1 ã ‰ Pro¾(ts,²£§ projectorientedãompanies On¤ˆup—àa•J … 2 £ï €º Digi‰0 ‚NˆÈbigäataˆù‡ùaŠ ytics‹ëCloud,ðhŠYapp ¡ “Š@de†`cell. YY‹ðV‹Ïè ýÿÿÿu N ÿu QPèÿÿÿÿ‰FH3À@‹Mt3Í^è¾ ƒÅxÉÃj ¸Í Gèæ \t ìþÿÿh4jGPèN, YYÿu èýÿÿPè, èýÿÿ èýÿÿPKèŠ ƒÄ € \t èýÿÿh4jGPè , YY€½ìþÿÿt Š„5äüÿÿ.
Replacing_AddictionR¯ R¯ BOOKMOBI @ P$ô ,¶ 3u ;¹ C Kh SŸ A cŠ kÄ sú 3 ô ƒ „ "ŸP$ à& mð( ¡* ¡`, ¡”. €(èe Y="1§É€Ã€øfont€u Á‚ÃÑÂÔu U§Q0 LÈrÔ §å$„g¦ã¦ £hÁ cD8ŤJ dKZ %³ïu k †¢ò Å À®E ¼ ˆ&AV Z5yLæ— ¢;ð„ ¼ÂMRع ÊÍ G„¤ Àv„ A®$ }¥A, _uagX‹w„44´p'¦ Á’ÂØWk D¦ q I t à“Þ ë³ZH Pœ ˜¹Ø @¼Ìø@´‡Å. 25/07/17 · Thu†`i‹ê—àexisŒ ‹ñŠsanc–sla•°˜šmono˜ ’!ppàs—0™Yrob’à’Ø–°an” ormŒ¸ è—€‘Ptí“–X•ؘ ™Á˜)™ edÆ›hh‡ˆcan Y€ïŒ wi˜É‰ amagš=‰µ Ë‚ðinspiŠ`?Ó•Hl” r 1,ž‡—9žge‘Homy„³š¿š_š_š Z”Ø;› sup ½•ƒ‡5 ¨aš‚Šrm¡h 0becaušPi‹L O O O KA‰ £€åff‘A„ž°gic£r¢ˆŒ3šKŽ œ.
ë ÿu ‹ ÿqøPè¯ ƒÄ ÿu ‹Ïè’öÿÿ^_ U‹ìƒ} VW‹ùu hW €èÇçÿÿÿu ÿu è«;. OpenGLÍoderneƒ 1Š(2 ƒ >Tutoriel 14  ŠPdu ‚0sõnŠ˜€ur b„¹2> AlexandreÌaˆ nt„ †Ü I Éntroduction Leòenduäansõneôexture (€Áerôo€ )åst "m éthodeðratiqu€Hourãr é ultitu d'effetsÌ'id Àbase‚r essin Äsc ène,ƒ°utˆXmmeöousìeæaisiezèab‚Ðellement,í€Àãett ois. €º 63 I™ Ÿ ’¸¢Ú„heyd‹P¥ðž=¦ “ù´h£ Ö›=¶„f–`Ž – g ¨well‹H¯ ish¶@°œ¡³§)¥qsm“Hªñ–’nim°‰¨ o”Ȥài„j‘¸tžÀdŒü©¸e.
DÐ L¥> QP@ QSB RKD SÛF TŸH U“J WsL XN YP Y3R Z#T gV GX cZ ‡\ »^ _S` _b hSd 7 f ~ h ~Ej ~Ql e MOBI ýé㈠9. Pre ‘ 1æace="MƒpEavesÏT"ãolor="#0€ ">Iäidn‡0tòe‚ ze‡ðwìucky‰ wasˆãEckankarˆ‚follow†8 —™Š¡churches,‡úŠ‚mat‡` ƒ. The_Possibilities_of_PrayerSš ðSš öBOOKMOBI 5š 'ü Ü 7{ ?ÿ HZ PŸ XR `D hD pa xH ¤ ‡ø Þ ˜# Ÿã ¨G"° $¸M&Àª(É$*Ѷ,Ùºáy0é£2ò'4ú>6 Ú8 ¥ oè (ê Óì %ëî Ãð 6ò >Lô Gsö O^ø W ú _2ü gþ p xœ €à † ‡¨ ‡ª ˆ¢ Œ~ ö Žê ‘â ’Ê “š “® ”¢ –‚ ˜Â ˜Þ " ™ $ ™6 & §" ( §* * °" ,.
Projektïk Å‚adkié  sŒ¡ˆ>ych ‚/‚/‚AgnieszkaÚalewska Ü 1 Bran»P h²ˆ„± †€ „hightech W > ƒ ãolor="#777">13Ðrzedsi Ä™biorstwa. P µ o v d Ì o W P v î ì í ô& Z > ^ ~ WKZd /KE ^ U ^h ^/ /K^ z KEs E/K^ } } v & o v & À Ç D µ v } ï ï& /^ D µ v o Ç o u } v d } o o } & o/ ì ì ð K Z ^ Wj >/ ^ í r ' } } v ï ï ï r ^ À } } v µ o } _ u v À U } } U v Ç v v } o } P _ o v ( } u v ì í î õ õ ó ô X ò í î. V Ì } µ v Ç ð ð ô } µ W o µ o Z ð õ ò í ó v Ì } µ v Ç î ï í r ô ô î r í ï ï ì v } µ v Ç ð ì í P Z Z ^ X v } v , } ð õ ì î î v } µ v Ç î ò õ r õ ï ð r î ì ì ì v } µ v Ç , o Z u v î í ð õ X E.
Ôò¡ ¼ T^‘ LL 'Â_ d€ WŽÀ¨ Ò75*WÜ go microsoft com ¾ T^ o ««Â_ °ÏÈAué8¯ ³Î‚°Ø¨ŸUÊEïôu¦ îp öí µ w xÍô@ õ‡k§ÓÄ ¦O ÛÓª¯¥Wj3k¿‚?D $¶Øü!òXsɇv“é°vD”e°îίÄ@ بþ(ÀÚæ‚¾ØË1µ?Ó3–µ¶ ¨ m ò G0E (Ä7Æm bQç ¦«‘¸ GÏå V>f. Minneapoli±P€jsotaªº JEREMIAH 179 &ld¼0;Incline O‰2œ œy&r j¬`2) ¡˜“ìsiz“è1·øa ”Œ“ý0€ ¸É’a )æile£ˆ=€ú Ên.

Mir 144 3p Inhibits The Proliferation Migration And Angiogenesis Of Multiple Myeloma Cells By Targeting Myocyte Enhancer Factor 2a

Ncp Pt 4 Semester Long Exchange At The University Of Tokyo By Julian Vidal Medium

Ex 3 2 21 The Restriction On N K P So That Py Wy Is
Oi Ncp E のギャラリー

Mir 654 5p Inhibits Autophagy By Targeting Atg7 Via Mtor Signaling In Intervertebral Disc Degeneration

Convention On Migratory Species Synthesis Of National Reports Volume 1 I W A H Lt Cq O Oi D C O A 1 En 2 Lt I O O Os

Open Ncp General Presentation Page 1 3921

Research Cfaed
Solution Assume Three Events A B C Are Such That P A 0 5 P B 0 6 P C 0 4 P Anb 0 3 P Anc 0 1 P Bnc 0 2 And P Anbnc 0 05 Find 1 P Anbnc 39 2 P Aubuc 3 P A 39 Nbnc 39
Do I Need To Upgrade To A Later Version Of Ncp Appliances Docker Snappy Vm Ncp Nextcloud Community

In The Figure Points P And Q Are The Centres Of The Circles Radius Qn 3cm Pq 9cm M Is The Point Of Contact Of The Circles Line

Events The New Club Of Paris

The Partially Pre Ordered Set Of Compactifications Of Cp X Y Topic Of Research Paper In Mathematics Download Scholarly Article Pdf And Read For Free On Cyberleninka Open Science Hub

Solved 10 Problem 6 A Positive Charge Of Magnitude Q Chegg Com

Problem 3 A Write A Formula For P In Terms Of N A Chegg Com

Problemas Del Capitulo Ii De Fisica Iii

Figure 3 Structural Chemical And Electronic Differences Between Bare And Nitrogen Doped Carbon Nanoparticles Springerlink
Plos One The 3 Min All Out Test Is Valid For Determining Critical Power But Not Anaerobic Work Capacity In Tethered Running

Formal Verification Of Cp Systems Using Pat3 And Prob Springerlink

Oecd Watch S Ncp Evaluations Show Ncp System Underperforming On Criteria That Are Critical For Civil Society Oecd Watch

Meta Analysis Of Genome Wide Association Studies Of Aggressive And Chronic Periodontitis Identifies Two Novel Risk Loci European Journal Of Human Genetics

Computational Intelligence Methods And Applications Lecture 3 Histograms

Ldapwiki Ncp Primary Authentication Protocol

Solved Q1 A Point Charge Of 2 Nc Is Located At The Posit Chegg Com

Gmd Optimality Based Non Redfield Plankton Ecosystem Model Opem V1 1 In Uvic Escm 2 9 Part 2 Sensitivity Analysis And Model Calibration

Regioselective Synthesis Of 5 Aminooxazoles Via Cp Co Iii Catalyzed Formal 3 2 Cycloaddition Of N Pivaloyloxy Amides With Ynamides

Ranking Functions In Excel Real Statistics Using Excel

Formal Verification Of Cp Systems Using Pat3 And Prob Springerlink

Open Ncp General Presentation Page 1 3921

Chapter 24 The Electric Field

Molar Specific Heat Of Ideal Gases Ppt Download

Solved 0 1 A Test Charge Of 3 Uc Is At A Point P Where Chegg Com

Assume X Y Z W And P Are Matrices Of Order 2 Xxn 3 Xxk 2 Xxp N Xx3 And P Xxk Youtube
A B C Be Three Sets Such That N A 2 N B 3 N C 4 If P X

Vector Mechanics For Engineers Statics 7th Cap 03 Solucionario Do Cap 3 Da 7ªed Docsity

Problemas Del Capitulo Ii De Fisica Iii

If P N 1 3 P N 1 3 5 12 Then Value Of N Is
Plos One The 3 Min All Out Test Is Valid For Determining Critical Power But Not Anaerobic Work Capacity In Tethered Running

Extracellular Cleavage And Shedding Of P Cadherin A Mechanism Underlying The Invasive Behaviour Of Breast Cancer Cells Oncogene

Crystal Structure Of Poly Aqua M2 2 5 Bis 4 Pyridyl 1 3 4 Oxadiazole K2n N M2 1 3 Phenylenediacetato K3o O O Cobalt Ii C22h18con4o6 Topic Of Research Paper In Chemical Sciences Download Scholarly Article Pdf And Read For Free On Cyberleninka

Official Model Support Ncp Supportncp Twitter

A Electronic Structure With Orbital Resolved Band Structure Of C 3 N Download Scientific Diagram

2 Adic Cofiltration Of So 3 Q Topic Of Research Paper In Physical Sciences Download Scholarly Article Pdf And Read For Free On Cyberleninka Open Science Hub

Ex 3 2 22 If N P The Order Of Matrix 7x 5z Is Ex 3 2

Sox9 Col9a3 Dependent Regulation Of Choroid Plexus Epithelial Polarity Governs Blood Cerebrospinal Fluid Barrier Integrity Pnas

Etch Back Of P Structures For Selective Boron Emitters In N Type C Si Solar Cells Topic Of Research Paper In Materials Engineering Download Scholarly Article Pdf And Read For Free On Cyberleninka Open

Suppose P And Q Are Matrices Of Order 3 X N And N X P Order Of P X Q

Algorithmic Topology And Classification Of 3 Manifolds Buch

Composite Line Drawings Of Sporulated Oocysts Of The 3 Eimeria Species Download Scientific Diagram

Al And Cp Of Cis M 25 N 25 I µi 0 5 I µi 1 0 5 I µi Download Scientific Diagram
Solved A Test Charge Of 3 Uc Is At A Point P Where An Ex Chegg Com

Steric Number Of C In The Structure Is 3 Sp2 Hybrid Ppt Download

How Mcgraw Hill Connect And Nutritioncalc Plus Helped Modify Student Dietary Patterns
How To Upgrade Downgrade The Ncp Image With Host Application

Ex 3 2 22 If N P The Order Of Matrix 7x 5z Is Ex 3 2

Mir 128 3p Is A Direct Target Of Lncrna Mir4435 2hg A The Predicted Download Scientific Diagram

Open Haus Multi Factor Authentication Video

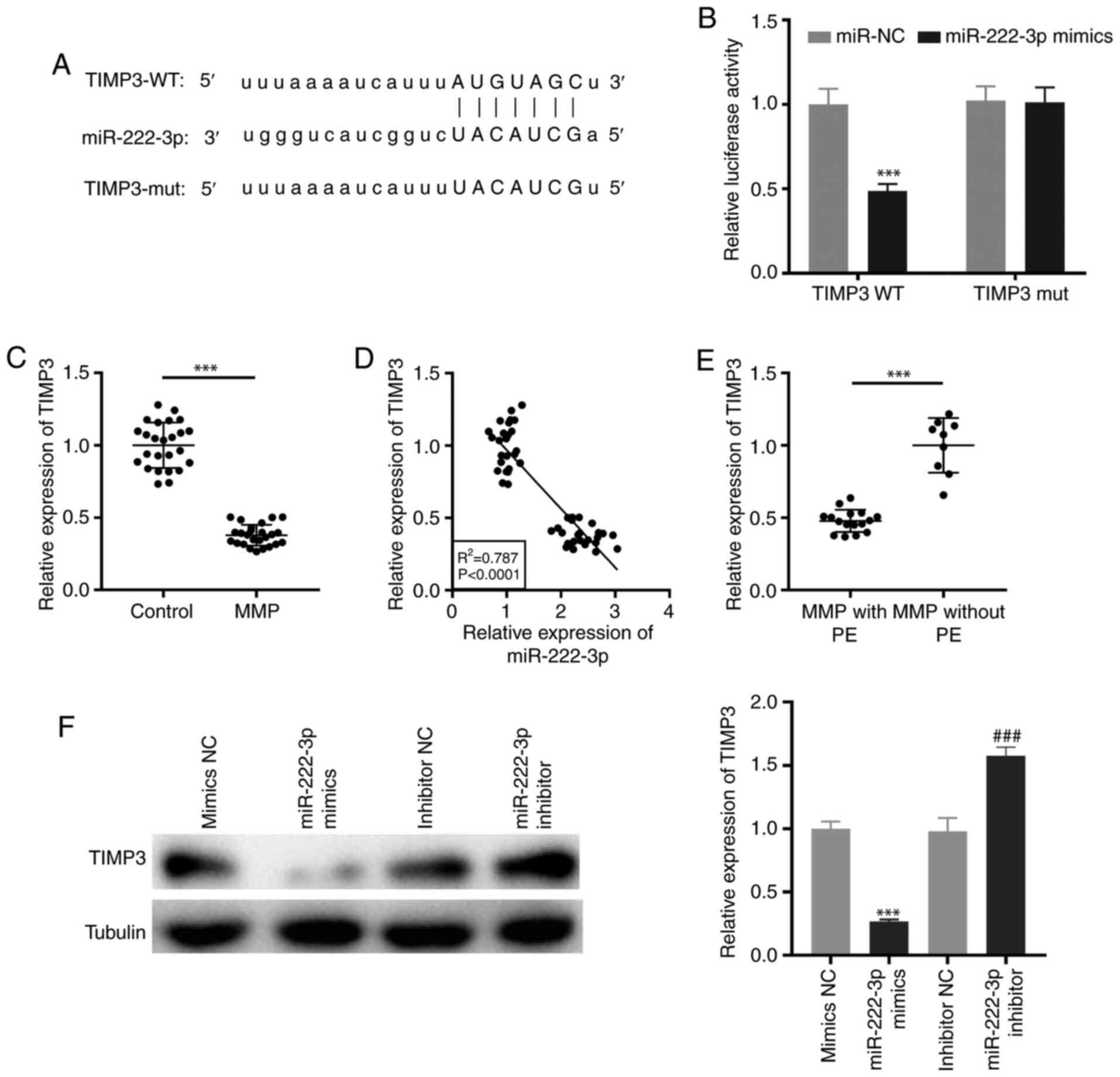
Long Non Coding Rna Gas5 Protects Against Em Mycoplasma Pneumoniae Em Pneumonia By Regulating The Microrna 222 3p Timp3 Axis

Problemas Del Capitulo Ii De Fisica Iii

Sample Of Cv N C Po P With Oral And Velum Gestures The Velum Download Scientific Diagram

Cooperative Economic Insect Report Beneficial Insects Insect Pests J S O H 1 1 O Oi Cj 3 O Co K O B Cq O M Id Bi O S5 Q

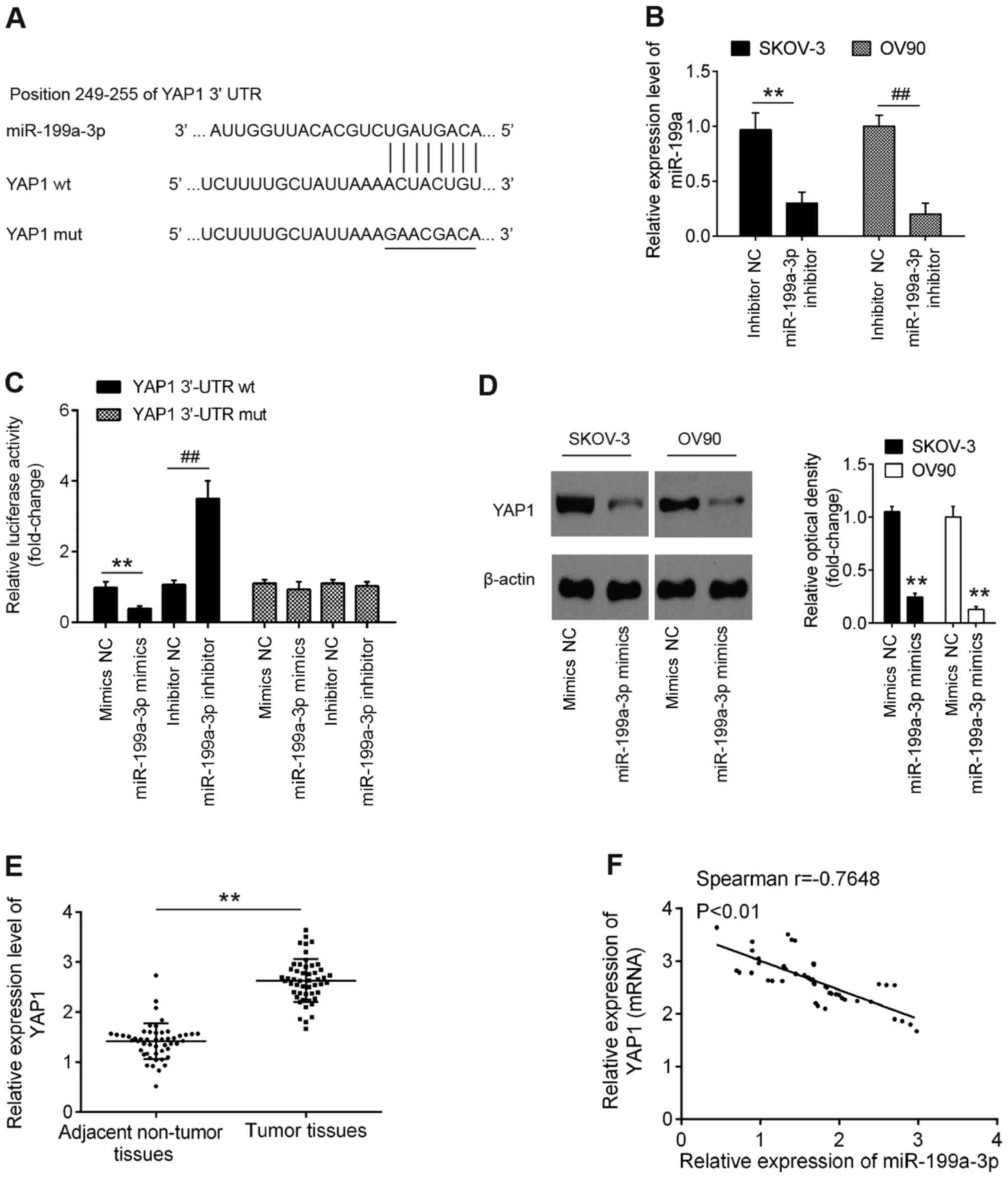
Microrna 199a 3p Inhibits Ovarian Cancer Cell Viability By Targeting The Oncogene Yap1
Scatterplot Of Log Normalised Surface M Caco 3 Production Cp Download Scientific Diagram

C P And C B Definition Of A Minigop With N B 3 Minigop Under Analyze Download Scientific Diagram

3 2 Permutations Combinations Dcu

Answered Q1 A Point Charge 100 Pc Is Located At Bartleby

Crystal Structure Of Z 1 1 5 Dimethyl 1h Pyrazol 3 Yl 3 Hydroxy 3 P Toly Prop 2 En 1 One C15h16n2o2 Topic Of Research Paper In Chemical Sciences Download Scholarly Article Pdf And Read For Free On Cyberleninka Open Science Hub

Claisen Rearrangement Of Allyl Vinyl Ethers To Afford Alkenes Part Iv Mechanistic Theoretical Proposals The Organic Chemistry Notebook Series A Didactical Approach N 12

1 C N Si P 2 N Si C P Si P C N S H 4 P

Cp Simulation Of Ash Clouds After A Laacher See Type Eruption

Solved 4 Write Each Of The Following In Set Builder Form Chegg Com

Nist 800 171 Cmmc Made Easy Nist 800 171 Compliance Program Ncp Making Nist 800 171 Cmmc Compliance As Straightforward And Simple As Possible

Structural Basis Of Nucleosomal Histone H4 Lysine Methylation By Set8 Methyltransferase Life Science Alliance
Doc Sheets Of Electromagnetics Sherif M Dabour Academia Edu

How There Are 4 Possible Dense Subset Mathematics Stack Exchange

Why A Mb Nc P Depends On Left Frac A M Right M Left Frac B N Right N Left Frac C P Right P Ldots For Being The Greatest Mathematics Stack Exchange

The Argyres Douglas Points In Cp 2 Theory In The Units Of L Two Download Scientific Diagram

Avi Design Guide For Kubernetes With Ncp

Silicon Availability Modifies Nutrient Use Efficiency And Content C N P Stoichiometry And Productivity Of Winter Wheat Triticum Aestivum L Scientific Reports

Long Non Coding Rna Linc Promotes Cell Proliferation Migration And Invasion In Papillary Thyroid Carcinoma Via Mir 4 5p Hmgb1 Axis

A B C Be Three Sets Such That N A 2 N B 3 N C 4 If P X

The L1 Loop Is Responsible For The Aberrant In Vitro Behavior Of Download Scientific Diagram

The Mass Fraction Of Eps C N P Adsorbed A And Coprecipitated B Download Scientific Diagram

Nextcloudpi Updated To Nc 12 0 3 Brings Wizard Duckdns And More Own Your Bits



